Analog Devices / Maxim Integrated MAX17614 Ideal-Dioden-/Stromquellenauswahl

Analog Devices MAX17614 Ideal-Dioden-/Stromquellen-Selektoren bieten einstellbare Schutzgrenzen für Systeme gegen positive und negative Eingangsfehler von bis zu +60 V und -65 V sowie einen Ausgangslaststrom von bis zu 3 A. Der MAX17614 enthält zwei interne nFETs, die reihengeschaltet sind mit einem niedrigen kumulativen RON von 130 mΩ (typisch). Die nFETs implementieren eine Ideal-Diodenfunktion zur Versorgung von Eingangssperrspannungs- und Sperrstromschutz mit verbessertem Systemwirkungsgrad. Der Eingangsunterspannungsschutz kann zwischen 4,5 V und 59 V programmiert werden, während der Überspannungsschutz unabhängig zwischen 5,5 V und 60 V programmiert werden kann. Der MAX17614 verfügt über einen internen Standard-UVLO-Anstiegsschwellwert, der auf 4,2 V (typisch) eingestellt ist.

Der MAX17614 Ideal-Dioden-/Stromquellenselektor von ADI erleichtert dem EN-Pin über ein zentrales Überwachungssystem die Aktivierung oder Deaktivierung des Bauteils. Diese Funktion erzeugt einen Schaltbetrieb zum Ein- oder Ausschalten der Stromversorgung an angeschlossene Lasten.

Der Strom über das Bauteil wird durch die Einstellung einer Strombegrenzung begrenzt, die über einen Widerstand programmiert wird, der von SETI mit GND verbunden ist. Die Strombegrenzung kann zwischen 0,15 A und 3 A programmiert werden. Wenn der MAX17614 Strom die eingestellte Strombegrenzung erreicht oder übersteigt, begrenzt der interne nFET Q2 den Strom auf die eingestellte Grenze. Das Bauteil bietet drei Strombegrenzungsmodi: Auto-Retry, Dauerbetrieb und Latch-off. Darüber hinaus zeigt der SETI-Pin eine Spannung in Bezug auf GND an, die im Normalbetrieb proportional zum Strom des Bauteils ist. Ein Analog-Digital-Wandler kann die Spannung auf dem SETI-Pin oder ADC in einem Überwachungssystem lesen, um den sofortigen Gerätestrom aufzuzeichnen.

Der MAX17614 Selektor enthält FLAG- und UVOV-Kommunikationssignale zur Demonstration der verschiedenen Betriebs- und Fehlersignale. Die Kommunikationssignalpins sind Open-Drain und erfordern externe Pullup-Widerstände für eine geeignete Systemschnittstellenspannung. Der MAX17614 verfügt über einen internen Übertemperaturschutz gegen eine extreme Verlustleistung.

Merkmale

  • Ideal-Diodenbetrieb
    • Schneller Sperrstromschutz (140 ns)
    • Nahtlose Stromquellenumschaltung
  • Robuster Schutz reduziert Systemausfallzeiten
    • Großer Eingangsversorgungsbereich von +4,5 V bis +60 V
    • Hot-plug-in-tolerant ohne Überspannungsschutz (TVS) bis zu 35 V Eingangsversorgung
    • Negative Eingangstoleranz bis -65 V
    • Niedriger RON von 130 mΩ (typisch)
    • Übertemperaturschutz
    • Programmierbare Ausblendzeit beim Einschalten
    • Erweiterter Temperaturbereich von -40 °C bis +125 °C
  • Flexible Designoptionen ermöglichen die Wiederverwendung und reduzieren die Neuqualifizierung
    • Einstellbare Schwellwerte der Eingangsunterspannungssperre (UVLO) und Überspannungssperre (OVLO)
    • Programmierbare Durchlassstrombegrenzung von 0,15 A bis 0,3 A mit +3,6 % und -3,3 % Genauigkeit und 0,3 A bis 3 A mit ±3,3 % Genauigkeit über den gesamten Temperaturbereich
    • Programmierbare Strombegrenzungs-Fehlerreaktion mit Auto-Wiederhol-, Dauer- und Latch-Off-Modi
    • UVOV- und FLAG-integrierte Fehleranzeigesignale
  • Spart Platinenplatz und reduziert die externe BOM
    • 20-poliges TQFN-EP-Gehäuse 4 mm x 4 mm
    • Integrierter back-to-back nFETs

Applikationen

  • Kleine Gesamtlösungsgröße
  • Schnellere Reaktionszeiten
  • Enge Strombegrenzungsgenauigkeit

Videos

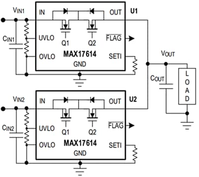
Vereinfachtes Applikationsdiagramm

Applikations-Schaltungsdiagramm - Analog Devices / Maxim Integrated MAX17614 Ideal-Dioden-/Stromquellenauswahl

Kontaktbeschreibung

Schaltungsanordnung - Analog Devices / Maxim Integrated MAX17614 Ideal-Dioden-/Stromquellenauswahl
Veröffentlichungsdatum: 2023-07-28 | Aktualisiert: 2024-12-10