Analog Devices Inc. MAX20810 Integrierter Abwärtsschaltregler
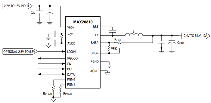
Der integrierte Abwärtsschaltregler MAX20810 von Analog Devices Inc. ist ein vollständig integrierter, hocheffizienter DC-DC-Abwärtsschaltregler mit einer PMBus-Schnittstelle. Das Bauteil wird mit Eingangsversorgungen von 2,7 V bis 16 V betrieben und der Ausgang kann von 0,4 V bis 5,8 V angepasst werden und liefert bis zu 10 A Laststrom. Die Schaltfrequenz des Bauteils kann von 500 kHz bis 2 MHz konfiguriert werden und bietet Design-Optimierungsfunktionen in Bezug auf Größe und Leistung. Der MAX20810 nutzt eine Festfrequenz-Strommodussteuerung mit interner Kompensation. Der IC verfügt über ein wählbares fortschrittliches Modulationsschema (AMS) zur Verbesserung der Leistungsfähigkeit bei schnellen Lasttransienten. Betriebseinstellungen und konfigurierbare Funktionen können ausgewählt werden, indem Pin-Strap-Widerstände von den PGM_-Pins zur Masse oder mit PMBus-Befehlen verbunden werden.Der IC verfügt über einen internen 1,8 V LDO-Ausgang zur Stromversorgung der Gate-Treiber (VCC) und der internen Schaltung (AVDD). Darüber hinaus verfügt das Bauteil über einen optionalen LDO-Eingangspin (LDOIN), der den Anschluss von einer 2,5 V bis 5,5 V Vorspannungseingangsversorgung für einen optimierten Wirkungsgrad ermöglicht. Um ein robustes Design zu gewährleisten, verfügt der IC über mehrere Schutzfunktionen, einschließlich positivem und negativem Überstromschutz, Ausgangsüberspannungsschutz und Übertemperaturschutz. Der MAX20810 von Analog Devices unterstützt einen Sperrschichttemperaturbetrieb von -40 °C bis +125 °C und ist in einem 4,3 mm x 6,55 mm FC2QFN-Gehäuse erhältlich und Footprint-kompatibel mit dem MAX20815 und MAX20830.
Merkmale
- Hohe Leistungsdichte bei geringer Komponentenanzahl
- Kompaktes 16-poliges FC2QFN-Gehäuse, 4,3 mm x 6,55 mm
- Interne Kompensation
- Einzelversorgungsbetrieb mit integriertem LDO für die Vorspannungserzeugung
- Umfangreicher Betriebsbereich
- 2,7 V bis 16 V Eingangsspannungsbereich
- 0,4 V bis 5,8 V Ausgangsspannungsbereich
- Konfigurierbare Schaltfrequenz: 500 kHz bis 2 MHz
- Sperrschichttemperaturbereich: -40 °C bis +125 °C
- Optimierte Leistungsfähigkeit und Wirkungsgrad
- Spitzenwirkungsgrad von 93,8 % mit VDDH = 12 V und VOUT = 1,8 V
- Hoher Wirkungsgrad mit optionaler externer Vorspannungseingangsversorgung
- AMS zur Verbesserung des Last-Einschwingverhaltens
- Differentielle Fernerkundung
- PMBus-Schnittstelle
- Adaptive Spannungsskalierung von 0,4 V bis 0,8 V Referenzbereich
- PMBus-Telemetrie von Ausgangsstrom, Ausgangsspannung, Eingangsspannung und Sperrschichttemperatur
Applikationen
- Rechenzentrum Leistung
- Kommunikationsgeräten
- Netzwerkausstattung
- Server und Speicher
- Point-of-Load-Spannungsregler
Vereinfachte Applikations-Schaltung
Blockdiagramm
