Analog Devices Inc. MAX31888 Evaluierungssystem
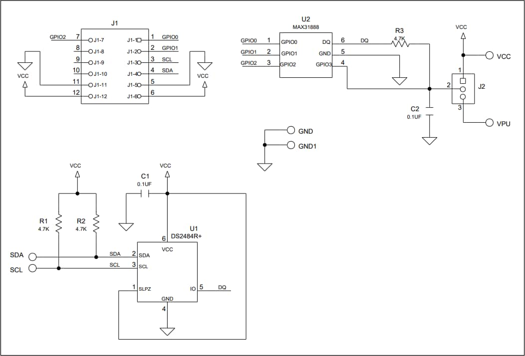
Das Analog Devices Inc. MAX31888 Evaluierungssystem demonstriert den MAX31888 1-Wire®-Temperatursensor mit Alarmfunktion. Das MAX31888 Evaluierungssystem enthält das MAX31888 Evaluierungskit (EV-Kit) und das USB2PMB2 Modul. Die Funktionen des MAX31888 werden über die benutzerfreundliche Schnittstelle der Windows® 7/8/8.1/10-kompatiblen Software demonstriert.Merkmale
- On-Board-I2C-zu-1-Wire-Wandler (DS2484)
- Bewährtes PCB-Layout
- Vollständig bestückt und getestet
- Windows 7/8/8.1/10-kompatible Software
Schaltpläne
Veröffentlichungsdatum: 2021-11-30
| Aktualisiert: 2022-03-11
