Analog Devices / Maxim Integrated MAXM17572 Himalaya uSLIC-Abwärtsleistungsmodul
Das Analog Devices Inc. MAXM17572 Himalaya uSLIC-Abwärtsleistungsmodul ist ein synchrones Himalaya DC/DC-Abwärtsleistungsmodul mit hohem Wirkungsgrad. Das Leistungsmodul verfügt über einen eingebauten Controller, MOSFETs, Ausgleichsbauteile und eine Induktivität (arbeitet über einen großen Eingangsspannungsbereich). Das kompakte 12-Pin 3,5 mm2 x 2,3 mm uSLIC-Gehäuse mit niedrigem Profil wird mit einem Eingang von 4,5 V bis 60 V betrieben und liefert einen Ausgangsstrom bis zu 1 A über einen programmierbaren Ausgangsspannungsbereich von 0,9 V bis 12 V.Das MAXM17572 verwendet eine Spitzenstrommodus-Steuerungsarchitektur und bietet eine programmierbare Schaltfrequenz, eine RESET-Ausgangsspannungsüberwachung, eine einstellbare Eingangs-Unterspannungssperre und einen programmierbaren Softstart. Darüber hinaus verfügt das Modul über einen Hiccup-Modus-Überlastschutz und eine thermische Abschaltfunktion. Das ADI MAXM17572 reduziert die Design-Komplexität und Herstellungsrisiken erheblich und bietet gleichzeitig eine echte Plug-and-Play-Stromversorgungslösung, die die Markteinführung beschleunigt.
Merkmale
- Benutzerfreundlich
- Breiter Eingabebereich von 4,5 VV bis 60 VV
- Einstellbarer 0,9 V- bis 12 V-Ausgang
- ±1,2 % Rückkopplungsgenauigkeit
- Ausgangsstrom: bis zu 1 A
- Interner Regelkreis-kompensiert
- Alle Keramikkondensatoren
- Robuster Betrieb
- Übertemperaturschutz
- Hiccup-Überstromschutz
- Temperaturbereiche
- -40 °C bis +125 °C Industrie-Umgebungsbetrieb
- -40 °C bis +150 °C Anschluss
- Flexibles Design
- PWM-Betriebsmodus
- Einstellbare Frequenz mit externer Frequenzsynchronisierung (400 kHz bis 2,2 MHz)
- Programmierbarer Soft-Start
- Open-drain-power-good-Ausgang (RESET-Pin)
- Programmierbarer EN/UVLO-Schwellwert
- Bootstrap-Hilfsversorgung (EXTVCC) für einen verbesserten Wirkungsgrad
- Konform mit CISPR32 (EN55032) Klasse B leitungsgebundene und abgestrahlte Emissionen
Applikationen
- Industrienetzteile
- Verteilte Versorgungsregelung
- FPGA und DSP point-of-load-Regler
- Basisstation-point-of-load-Regler
- HLK- und Gebäudesteuerung
Videos
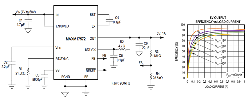
Typische Applikations-Schaltung
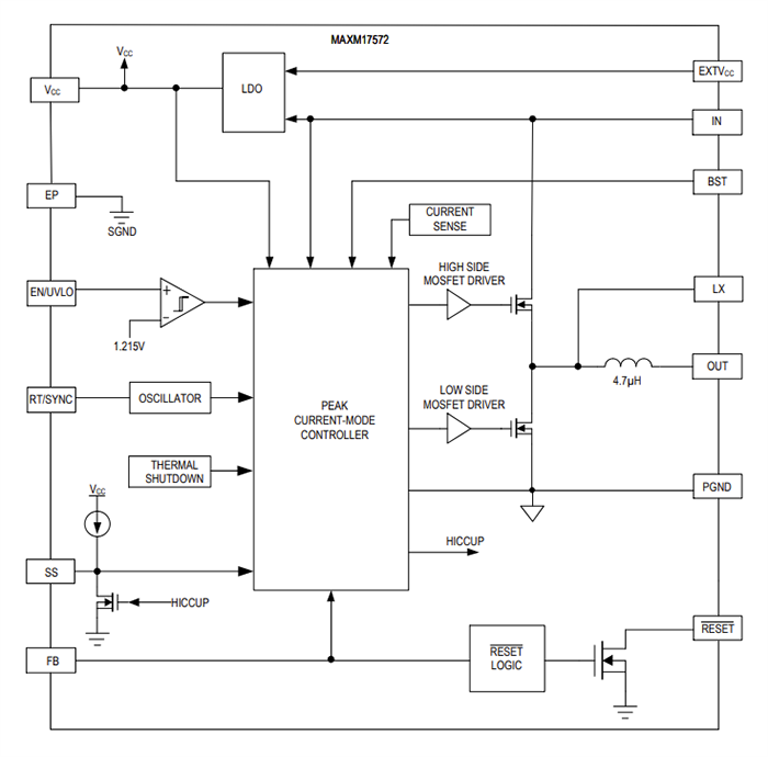
Funktionales Blockdiagramm
Veröffentlichungsdatum: 2023-06-22
| Aktualisiert: 2023-10-24
