Analog Devices / Maxim Integrated MAXM20343/MAXM20344 Abwärts-Aufwärts-Leistungsmodule
Die MAXM20343/MAXM20344 Himalaya-Abwärts-/Aufwärts-Leistungsmodule von Analog Devices sind nicht-invertierende Himalaya-Abwärts-/Aufwärts-Module mit extrem niedrigem Ruhestrom und einer integrierten Induktivität. Die MAXM20343 und MAXM20344 arbeiten über einen großen Eingangsbereich von 0,5 V bis 5,5 V, unterstützen eine Ausgangsleistung von bis zu 2,5 W und ermöglichen die Verwendung von kleinen, kostengünstigen Eingangs- und Ausgangskondensatoren. Die Ausgangsspannung ist von 2,5 V bis 5,5 V anpassbar. Die Module reduzieren Design-Komplexität und Herstellungsrisiken erheblich und bieten eine echte markteinführungsverkürzende Plug-and-Play-Stromversorgungslösung.MAXM20343/MAXM20344 von Analog Devices nutzen einen einzigartigen Regelalgorithmus, der zwischen Abwärts-, Auf-/Abwärts- und Aufwärts-Betriebsmodi wechselt, wodurch Diskontinuitäten und Subharmonien in der Ausgangsspannungswelligkeit reduziert werden. Beide Module nutzen einen adaptiven Frequenzmechanismus, um den Wirkungsgrad bei leichten Lasten zu erhöhen. Die niedrige Einschalteingangsspannung des 1,9 V ermöglicht Benutzern die Stromversorgung der Module aus verschiedenen Quellen und die minimale Betriebsspannung des 0,5 V kann so viel Energie wie möglich aus der Quelle beziehen. Der MAXM20343 bietet eine aktive Entladung beim Abschalten für einen schnellen Abfall der Ausgangsspannung. Der MAXM20344 bietet beim Abschalten keine aktive Entladung, unterstützt aber Applikationen mit vorgespannter Ausgangsspannung.
Merkmale
- Benutzerfreundlich
- Breiter 0,5 V- bis 5,5 V-Eingang
- Einstellbarer 2,5 V- bis 5,5 V-Ausgang
- Bis zu 2,5 W Ausgangsleistung
- Intern kompensiert
- Vollkeramikkondensatoren, kompaktes Layout
- Kompaktes 20-poliges uSLIC-Gehäuse mit niedrigem Profil, 3,5 mm x 3,5 mm x 1,45 mm
- Flexibles Design
- Interner Softstart
- Vorspannungs-Inbetriebnahme in MAXM20344
- Open-Drain-Eingangs-Power-Good (INGOOD-Pin)
- Open-Drain-Ausgangs-Power-Good (PGOOD-Pin)
- Hoher Wirkungsgrad
- 95 % Spitzenwirkungsgrad
- Adaptive Frequenz zur Erhöhung des Wirkungsgrads bei leichten Lasten
- 3,5 μA Ruhestrom
- Robuster Betrieb
- Überstrom- und Übertemperaturschutz
- Großer Umgebungsbetriebstemperaturbereich von -40 °C bis +125 °C/Sperrschichttemperaturbereich von -40°C bis +150 °C
- Konform mit CISPR32 Klasse B leitungsgebundene und abgestrahlte Emissionen
- Erfüllt die Normen JESD22-B103, -B104 und -B111 für Fall, Stoß und Vibration.
Applikationen
- Industriesensoren
- Strom sparendes WAN
- Wearables und IoT
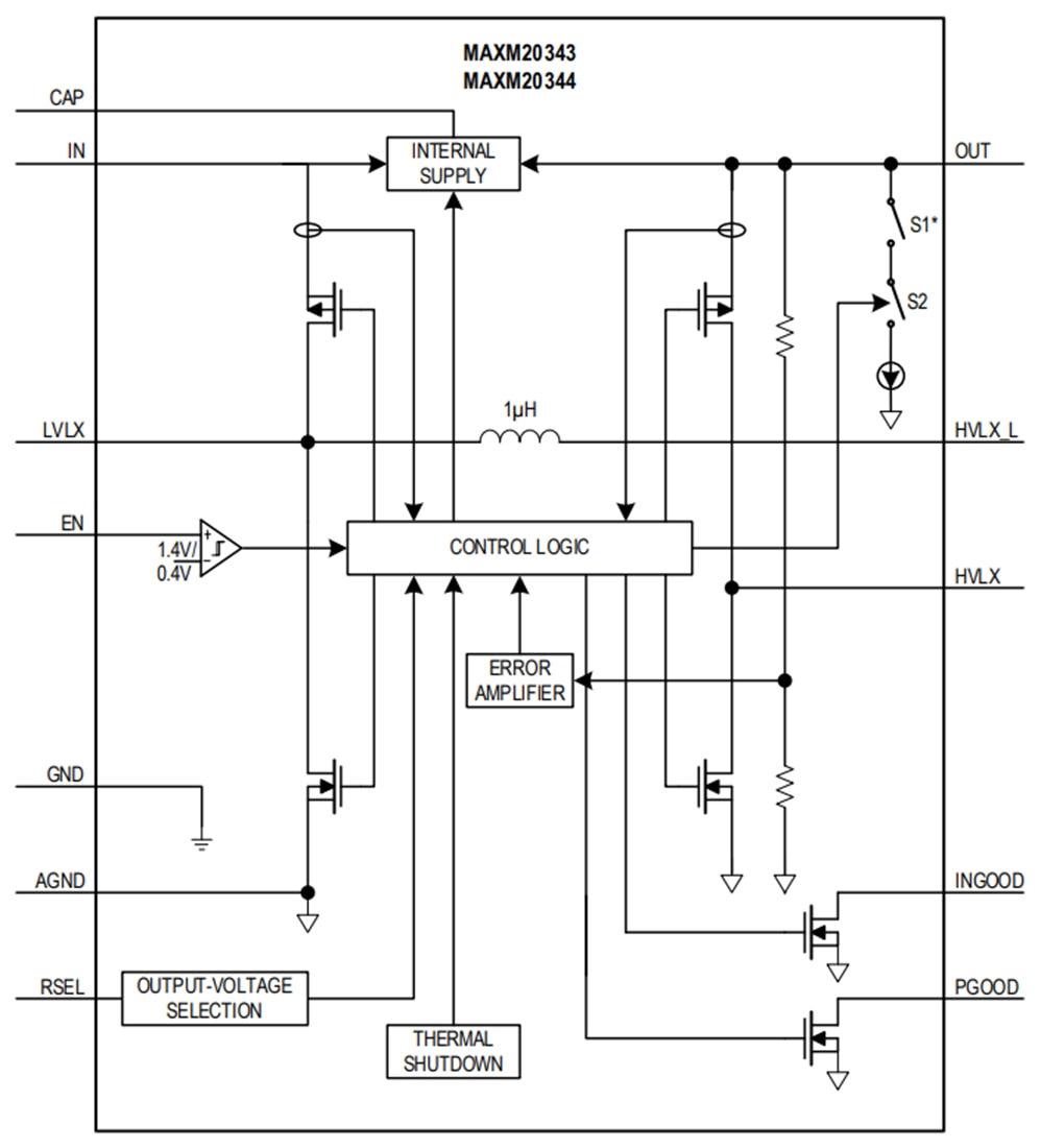
Funktionales Blockdiagramm
