Analog Devices Inc. TMC2210STEPSTICK Evaluierungsboard
Das Analog Devices Inc. TMC2210STEPSTICK Evaluierungsboard ist zur Evaluierung der TMC2210 Schrittmotortreiber-ICs ausgelegt. Diese ICs arbeiten im Versorgungsspannungsbereich von 4,5 V bis 36 V. Das TMC2210STEPSTICK Evaluierungsboard ist in Abmessungen von 0,6 Zoll (15,2 mm) und einer Höhe von 0,8 Zoll (20,3 mm) verfügbar.Merkmale
- Versorgungsspannungsbereich: 4,5 V bis 36 V
- Bis zu 2,0 ARMS Iphase
- 1 bis 256 Mikroschritte
- StealthChop2 leiser PWM-Modus
- StallGuard4 Sensorlose Motorlasterkennung
- Steuerung über STEP- und DIR-Schnittstelle
- Abmessungen:
- Boardbreite von 0,6 Zoll (15,2 mm) und Höhe von 0,8 Zoll (20,3 mm)
- 2 x 8-Pin-Stiftleisten von 0,1 Zoll (2,54 mm) für Pins/Steckverbinder
Modulansicht von oben und unten
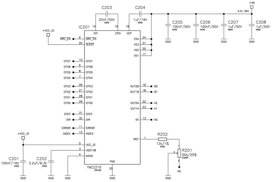
Schaltschema
Veröffentlichungsdatum: 2024-07-23
| Aktualisiert: 2024-08-21
