Analog Devices / Maxim Integrated MAX22213 H-Brückentreiber
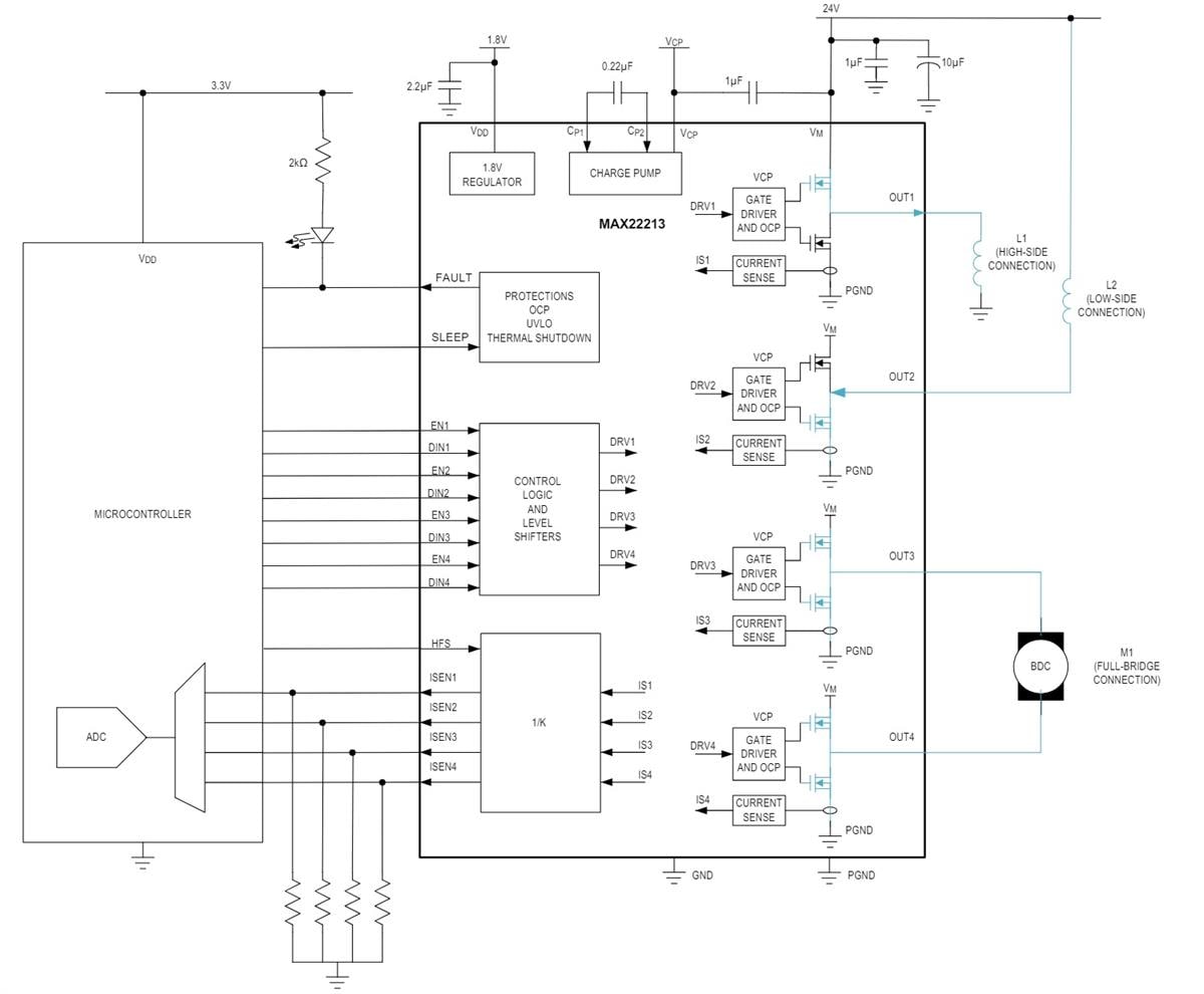
AnalogDas Analog Devices/Maxim Integrated MAX22213 Evaluierungskit bietet ein bewährtes Design zur Evaluierung der 36 V, 3,8 AMAX Quad-Halbbrücken-Motortreiber.halbe H-Brückentreiber. Diese Bauteile können zum Antrieb von vier Solenoide, zwei DC-Bürstenmotoren, einem Schrittmotor oder einer Kombination aus verschiedenen Lasten verwendet werden. Die MAX22213 Treiber integrieren nicht dissipative Stromsensoren, die sperrige externe Leistungswiderstände, die normalerweise für diese Funktion erforderlich sind, unnötig machen. Dies führt im Vergleich zu gängigen Applikationen, die auf einem externen Messwiderstand basieren, zu einer drastischen Platz- und Energieeinsparung Typische Applikationen sind Schrittmotortreiber, DC-Bürstenmotortreiber, Magnettreiber und verriegelte Ventile.Die MAX22213 H-Brückentreiber verfügen über Leistungs-FETs mit sehr niedriger Impedanz, was zu einem hohen Antriebswirkungsgrad und einer niedrigen Wärmeerzeugung führt. Der typische gesamte RON (High-Side und Low-Side) beträgt 0,25 Ω. Jede Halbbrücke kann individuell durch den Mittelwert von zwei Logikeingängen PWM-gesteuert werden. Diese Treiber sind in 5 mm x 5 mm, 32-Pin TQFN-Gehäusen und 4,4 mm x 9,7 mm, 28-Pin TSSOP-Gehäusen erhältlich.
Merkmale
- Vier unabhängige halbe H-Brückentreiber:
- Maximale Betriebsspannung: 36 V
- 0,25 Ω RON 0,25 Ω RON (High Side und Low Side) bei TA = +25 °C
- Vollständig unabhängige Halbbrückensteuerung
- Schutzfunktionen:
- Überstromschutz für jeden einzelnen Kanal (OCP)
- Unterspannungssperre (UVLO)
- Übertemperaturschutz TSD = +165 °C
- 5 mm x 5 mm, 32-Pin TQFN-Gehäuse und 4,4 mm x 9,7 mm, 28-Pin TSSOP-Gehäuse
- Nennstrom pro H-Brücke (TA= +25 °C)
- IMAX = 3,8 A (Impulsstrom für die Ansteuerung kapazitiver Lasten)
- IRMS = 2A
- Interne Stromsensoren (ICs) machen externe sperrige Widerstände unnötig und verbessern den Wirkungsgrad.
- Halb-Full-Scale-Pin (HFS) zur Verbesserung der Stromsteuerungsgenauigkeit im Niederstrombereich
- Monitor mit Strommessausgang
- Fehleranzeige-Pin (FAULT)
Applikationen
- Schrittmotortreiber
- DC-Bürstenmotortreiber
- Solenoid-Treiber
- Verriegelte Ventile
Vereinfachtes Blockdiagramm
Typische Applikations-Schaltung
Veröffentlichungsdatum: 2024-06-28
| Aktualisiert: 2024-08-05
