Analog Devices / Maxim Integrated DS2477 Sicherer I2C-Coprozessor
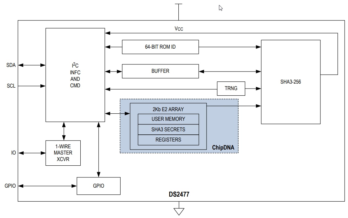
Der Maxim DS2477 sichere I2C-Coprozessor kombiniert eine Hash-Algorithmus-Authentifizierung (SHA-3) mit der ChipDNA™-Funktion für Lösungen gegen Sicherheitsangriffe. Der DS2477 nutzt den ChipDNA-Ausgang als Schlüsselinhalt, um sämtliche auf dem Bauteil gespeicherten Daten kryptografisch zu sichern. Versucht den ChipDNA-Betrieb zu untersuchen oder zu beobachten und ändert die grundlegenden Schalteigenschaften. Dadurch wird die Entdeckung des eindeutigen Wertes, der von den kryptografischen Chip-Funktionen verwendet wird, verhindert. Die ChipDNA-Schaltung verwendet die zufällige Variation der Eigenschaften von Halbleiterbauelementen, die natürlicherweise während der Waferherstellung auftreten. Die Schaltung erzeugt einen eindeutigen Ausgangswert, der über Zeit, Temperatur und Betriebsspannung wiederholbar ist. Die Schaltung bietet einen Core-Satz von kryptografischen Tools, die von den integrierten Blöcken abgeleitet werden. Der DS2477 bietet den SHA-3- und Speicher-Funktionsumfang, der von einem Hostsystem für die Kommunikation mit und für den Betrieb eines 1-Wire-SHA-56-Slaves benötigt wird.Merkmale
- Robuste Gegenmaßnahmen schützen vor Sicherheitsangriffen
- Patentierte physikalisch nicht klonbare Funktion sichert Gerätedaten
- Aktiv überwachte Chip-Abschirmung erkennt und reagiert auf Eindringversuche
- Alle gespeicherten Daten sind kryptographisch vor Entdeckung geschützt
- Sicherer Hash-Algorithmus mit hohem Wirkungsgrad authentifiziert und verwaltet Peripherien
- FIPS 202-konformer SHA-3-Algorithmus für bidirektionale Authentifizierung
- FIPS 198-konformer Keyed-Hash Message Authentification Code (HMAC)
- TRNG mit NIST SP 800-90B-konformer Entropie-Quelle
- Ergänzende Funktionen ermöglichen eine einfache Integration in Endapplikationen
- 2 KBits EEPROM für Benutzerdaten, Schlüssel und Steuerregister
- Ein Open-Drain-GPIO-Pin
- Einzigartig und unabänderlich werksprogrammiert
- 64-Bit-Identifikationsnummer (ROM-ID)
- Großer 1-Draht-Blockbuffer (126 Bytes) für effiziente Datenübertragung
- 1-Draht-Standard- und Overdrive-Timing-Kommunikationsgeschwindigkeiten
- I2C-Kommunikation von bis zu 1 MHz
- Betriebsbereich: 2,2 V bis 3,63 V, -40 °C bis +85 °C
- 6-Pin-TDFN-EP-Gehäuse (3 mm x 3 mm)
Applikationen
- Authentifizierung von medizinischen Sensoren und Tools
- Sicheres Management von Verbrauchsmaterialien mit eingeschränktem Verbrauch
- IoT-Knoten-Authentifizierung
- Peripherie-Authentifizierung
- Referenzdesign-Lizenzmanagement
- Druckerpatronen-Identifizierung und -Authentifizierung
Blockdiagramm
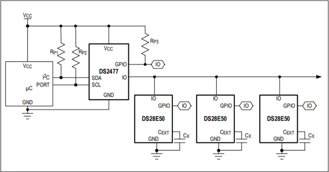
Typische Applikations-Schaltung
Veröffentlichungsdatum: 2019-03-08
| Aktualisiert: 2023-04-21
