Analog Devices Inc. DS2488 1-Wire-Dual-Anschluss-Link

Der Analog Devices DS2488 1-Wire-Dual-Anschluss-Link  ist ein einfaches Brückenbauteil, das zur Vereinfachung der Kommunikation zwischen zwei Mikrocontroller-basierten Subsystemen ausgelegt ist. Der DS2488 mit einem einzigen dedizierten Kontakt auf jeder Seite der Brücke ermöglicht eine Pass-Through-Kommunikation von bis zu 512 KBit/s, eine Stromversorgung für das Batterieladen, einen kleinen Nachrichtenaustausch und eine Zustandsmeldung. 

Die flexible 1-Wire-Schnittstelle des DS2488 wird für den Betrieb der zwei unabhängigen I/O-Anschlüsse IOA und IOB verwendet. Um den Betrieb des Bauteils zwischen zwei angeschlossenen Controllern zu ermöglichen, verfügen diese beiden DS2488 1-Wire-Schnittstellen jeweils über einen Zugriff auf eine werksprogrammierte 64-Bit-ROM-ID, einen 8-Byte-Buffer zur Übertragung von kleinen Nachrichten und Register für die Bauteilkonfiguration, den Status und die Steuerung von drei Open-Drain-GPIO-Pins. Über eine Konfigurationseinstellung ist ein bidirektionaler Hochgeschwindigkeits-Pass-Through-Modus von 512 KBit/s aktiviert, der große Datenübertragungen zwischen den beiden angeschlossenen Mikrocontrollern ermöglicht.

Für die Kommunikation zwischen IOA und IOB verfügt der DS2488 über eine maximale Betriebsspannung von 3,63 V. Um jedoch einen speziellen Stromversorgungsmodus von der IOA-Seite an das an die IOB-Seite angeschlossene Subsystem zu unterstützen, ist das Bauteil 5-V-tolerant und geht in den Stromversorgungszustand über, wenn 4 V bis 5 V (Nennleistung) auf dem IOA angelegt wird. In diesem Modus wird ein zusätzlicher DS2488 Ausgangspin zur Steuerung eines externen Transistors für die Stromversorgung der IOB-seitigen Elektronik, wie z. B. ein Ladegerät, verwendet.

Der DS2488 1-Wire-Dual-Anschluss-Link von Analog Devices wird in einem kompakten WLP8-Gehäuse angeboten und eignet sich hervorragend für platzbeschränkte Applikationen.

 

Merkmale

  • Lösung mit zwei Kontakten ermöglicht erweiterte TWS-Funktionen
    • Austausch von kleinen Nachrichten zwischen einem Gehäuse und Ohrhörern
    • Hochgeschwindigkeits-Pass-Through-Modus von 512 KBit/s zur Übertragung von Dateien
    • Ohrhörer-Ladegerät-Stromversorgung
    • Drei GPIO-Pins für die optionale Funktionssteuerung oder Zustandserkennung
  • Vollständige Auswahl von Funktionen für die Erkennung von Ohrhörern und Ladegehäusen
    • 64-Bit-Ohrhörer-Identifikationsnummer (ROM-ID) nach dem Einsetzen lesbar
    • Parasitäre Betriebsleistung, die von der 1-Wire-OA-Leitung abgeleitet ist
    • Erkennung des Ein- oder Ausgangs eines Ladegehäuses
    • Erkennung einer Batterie mit entladendem Ladegehäuse
  • Minimalistische Dual-1-Wire-Schnittstelle reduziert Kosten und Komplexität
    • Einzelner dedizierter Kontakt für die Kommunikation und Leistung
    • Arbitrierte Kommunikation zwischen zwei Host-Controllern bei 90 KBit/s
    • Liest und schreibt über einen großen Spannungsbereich von 1,71 V bis 63 V
  • Eignet sich hervorragend für die batteriebetriebene Unterhaltungselektronik
    • Kleines WLP-Gehäuse von 1,6 mm x 0,9 mm x 0,33 mm mit einem Ball-Rastermaß von 4 mm
    • Betriebsspannungsbereich: 71 V bis 3,63 V
    • Hohe ESD-Immunität des IOA-Pins: ±8 kV HBM (typisch)
    • Betriebstemperaturbereich: -40 °C bis +85 °C

Applikationen

  • Kommunikations- und Steuerungsüberbrückung
  • Elektronische Schlösser
  • Echte drahtlose Stereo-Ohrhörer (TWS) und Ladegehäuse
  • Wearable

TWS Applikations-Schaltung

Applikations-Schaltungsdiagramm - Analog Devices Inc. DS2488 1-Wire-Dual-Anschluss-Link

Diese Applikations-Schaltung enthält echte drahtlose Stereo-Ohrhörer (TWS), die ein BLUETOOTH® Audio-System-on-Chip (SoC) und das Mikrocontroller-betriebene Gehäuse enthalten, das die Ohrhörer enthält und auflädt. In diesem Szenario würde sich der DS2488 in Ohrhörern neben dem SoC befinden und der Ladegehäuse-Mikrocontroller würde mit dem DS2488 von einem einzigen dedizierten Pin kommunizieren.

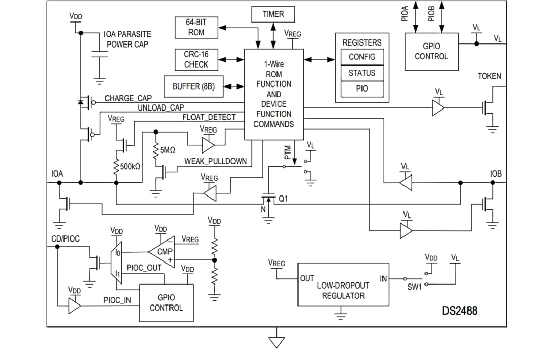
Blockdiagramm

Blockdiagramm - Analog Devices Inc. DS2488 1-Wire-Dual-Anschluss-Link

Pin-Bezeichnungen

Technische Zeichnung - Analog Devices Inc. DS2488 1-Wire-Dual-Anschluss-Link
Veröffentlichungsdatum: 2020-10-21 | Aktualisiert: 2024-07-12