Analog Devices Inc. MAX2008x Kamera-Leistungsschutz-ICs
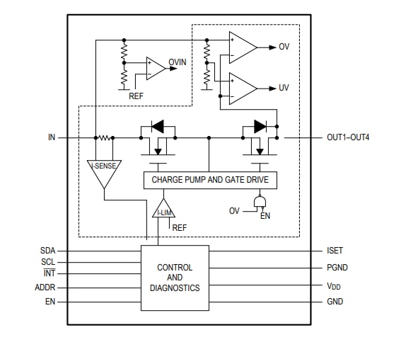
Die Kamera-Leistungsschutz-ICs MAX2008x von Analog Devices Inc. sind Doppel-/Vierfach-Kamera-Schutz-ICs, die einen Laststrom von bis zu 600 mA zu jedem der vier Ausgangskanäle liefern. Diese ICs arbeiten mit einer Versorgung von 3 V bis 5,5 V bei einer Kameraversorgung von 3 V bis 15 V und einem Eingang-zu-Ausgang-Spannungsabfall von 110 mA (typ.) bei 300 mA. Die MAX2008x-ICs bieten einen Freigabeeingang und eine I2C-Schnittstelle zum Auslesen des Diagnosestatus des Bauteils. Die ICs verfügen über einen On-Board-ADC, der das Ablesen des Stroms durch jeden Schalter ermöglicht. Die Kamera-Leistungs-ICs MAX2008x umfassen eine für jeden Ausgangskanal separate Übertemperatur-Abschaltung und Überstrombegrenzung. Zu den idealen Applikationen für Leistungsschutz-ICs gehören Leistung-über-Koaxial für Radar- und Kameramodule.Merkmale
- Kleine Lösung:
- Bis zu vier 600 mA Schutzschalter
- Eingangsversorgung: 3 V bis 15 V
- Versorgung von Diensten: 3 V bis 5,5 V
- Kurzschluss-zu-Batterie-Isolierung: 26 V
- Einstellbare Strombegrenzung: 100 mA bis 600 mA
- Wählbare I2C-Adressen
- Kleines 20-poliges-SWTQFN-Gehäuse (4 mm x 4 mm)
- Präzision:
- ±8 % Strombegrenzungsgenauigkeit
- Soft-Start: 0,5 ms
- Soft-Abschaltung: 0,25 ms
- Abschaltstrom: 0,3 µA
- Abfall von 110 mV bei 300 mA
- Für Sicherheitsapplikationen ausgelegt:
- ASIL-B/D-konform
- Kurzschluss-zu-VBAT-/GND-Diagnosefunktionen
- Differential-Ausgangs-Über-/Unterspannungs-Diagnosefunktionen
- Eingangs-Über-/Unterspannungsdiagnosefunktionen
- Individueller 8-Bit-Strom, Ausgangsspannung und Versorgungswerte über I2C
- Automatische Wiederholung nach Fehler
- AEC-Q100-qualifiziert
- -40 °C bis +125 °C Betriebstemperaturbereich
Applikationen
- Leistung-über-Koaxial für Radar
- Kameramodule
Internes Blockdiagramm
Typischer Anwendungsschaltplan
Veröffentlichungsdatum: 2020-03-26
| Aktualisiert: 2025-02-24
