Analog Devices / Maxim Integrated MAX1032 / MAX1033 14-Bit ADCs

Analog Devices MAX1032 / MAX1033 14-bit Analog-to-Digital Converters (ADCs) operate from a single +5V supply and achieve throughput rates up to 115ksps. A separate digital supply allows digital interfacing with 2.7V to 5.25V systems using an SPI-/QSPI™-/MICROWIRE™-compatible serial interface. Partial power-down mode reduces the supply current to 1.3mA (typ). Full power-down mode reduces the power-supply current to 1µA (typ). The MAX1032 provides eight (single-ended) or four (true differential) analog input channels. 

The Analog Devices MAX1033 provides four (single-ended) or two (true differential) analog input channels. Each analog input channel is independently software programmable for seven single-ended input ranges and three differential input ranges. These ADCs are specified for operation from -40°C to +85°C and are ideal for use in industrial control systems, data-acquisition systems, avionics, and robotics.

Features

  • Software-programmable input range for each channel
  • Single-ended input ranges (VREF = 4.096V)
    • (0 to (3 × VREF)/2, (-3 × VREF)/2 to 0, 0 to 3 × VREF, -3 × VREF to 0, (±3 × VREF)/4, (±3 × VREF)/2, ±3 × VREF)
  • Differential input ranges
    • (±3 × VREF)/2, 3 × VREF, ±6 × VREF
  • Eight single-ended or four differential analog inputs (MAX1032)
  • Four single-ended or two differential analog inputs (MAX1033)
  • ±16.5V overvoltage tolerant inputs
  • Internal or external reference
  • 115ksps maximum sample rate
  • Single +5V power supply

Applications

  • Avionics
  • Data acquisition systems
  • Industrial control systems
  • Robotics

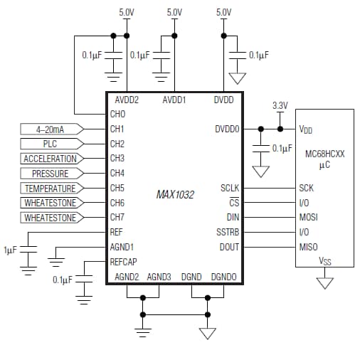
Typical Application Circuit

Analog Devices / Maxim Integrated MAX1032 / MAX1033 14-Bit ADCs

Block Diagram

Analog Devices / Maxim Integrated MAX1032 / MAX1033 14-Bit ADCs
Veröffentlichungsdatum: 2012-03-29 | Aktualisiert: 2023-04-18