Analog Devices / Maxim Integrated MAX13253 1-A-Push-Pull-Transformatortreiber
Der Maxim Integrated MAX13253 ist ein 1-A-Push-Pull-Transformatortreiber, der zur Bereitstellung einer einfachen Lösung für isolierte Netzteile mit niedriger EMI ausgelegt ist. Der MAX13253 Treiber verfügt über einen internen Oszillator und wird von einer einzelnen 3-V-bis 5,5-V-Versorgung betrieben. Das Verhältnis der Sekundär- zur Primärwicklung des Transformators definiert die Ausgangsspannung und ermöglicht die Auswahl von praktisch jeder getrennten Ausgangsspannung mit galvanischer Trennung. Der MAX13253 Treiber verfügt über einen integrierten Oszillator zum Ansteuern zweier n-Kanal-Leistungsschalter.Merkmale
- Einfaches und flexibles Design
- Versorgungsbereich: 3 V bis 5,5 V
- Niedriger RON mit 300 mΩ (max.) bei 4,5 V
- Wirkungsgrad von bis zu 90 %
- Liefert bis zu 1 A an den Transformator
- Interne oder externe Taktquelle
- Frequenz des internen Oszillators:
- 250 kHz oder 600 kHz
- Optionale Frequenzspreizungs-Schwingung
- Temperaturbereich: -40 °C bis +125 °C
- Integrierter Systemschutz
- Fehlererkennung und -anzeige
- Überstrombegrenzung
- Unterspannungssperre
- Thermische Abschaltung
- Spart Platz auf dem Board:
- Kleines 10-Pin-TDFN-Gehäuse (3 mm x 3 mm)
Applikationen
- Isolierte Analog-Frontends (AFEs)
- Isolierte Feldbus-Schnittstellen (IFIs)
- Isolierte USB-Leistung
- Medizinische Geräte
- Stromzähler-Datenschnittstellen
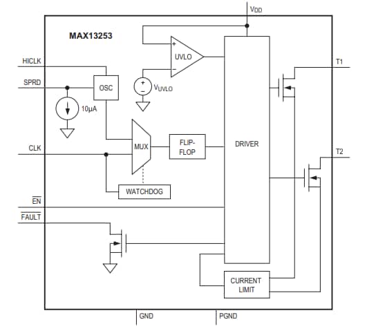
Funktionales Blockdiagramm
Veröffentlichungsdatum: 2019-10-25
| Aktualisiert: 2023-04-27
