Analog Devices / Maxim Integrated MAX15090B/MAX15090C Hot-Swap-Fähige ICs
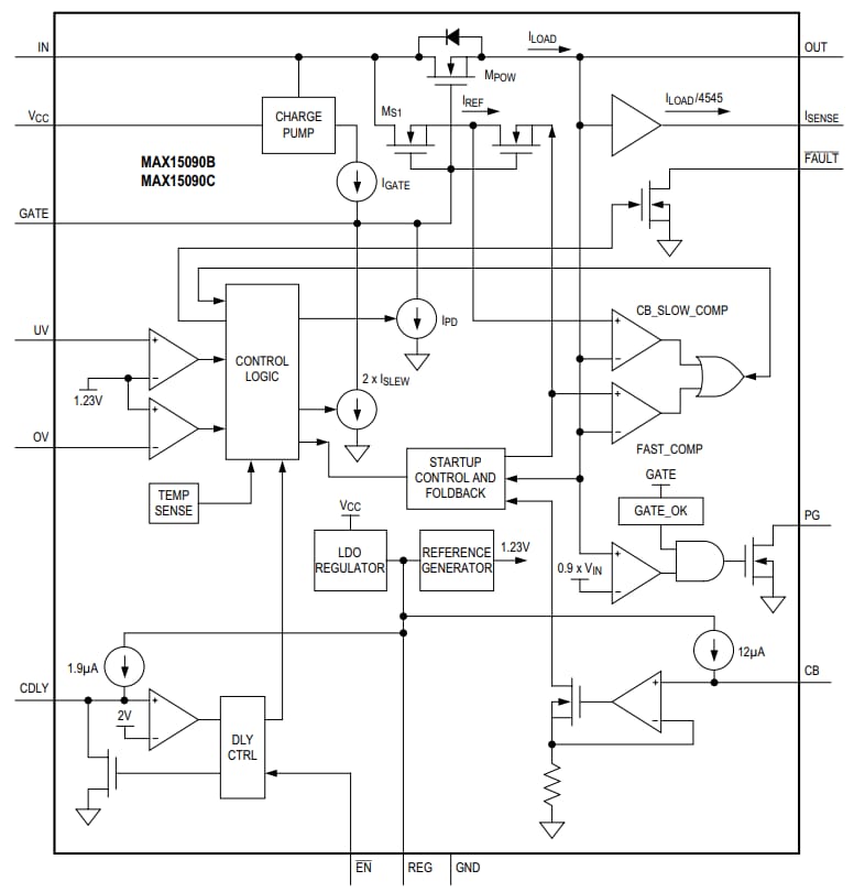
Die Maxim MAX15090B/MAX15090C hot-swap-fähigen ICs sind integrierte Lösungen für Hot-Swap-Anwendungen, die das sichere Einsetzen und Entfernen der Schaltleitungskarten aus einer unter Spannung stehenden Rückwandplatine erfordern. In den Geräten sind ein Hot-Swap-Controller, ein Leistungs-MOSFET mit 6 mΩ und ein elektronischer Leistungsschutzschalter in einem einzelnen Gehäuse eingebaut. Jedes dieser Geräte integriert eine genaue Strommessschaltung und bietet einen proportionalen Ausgangsstrom von 220 µA/A. Sie sind für den Schutz von 2,7 V bis 18 V Versorgungsspannungen ausgelegt. Diese Geräte wenden eine rückläufige Strombegrenzung während des Einschaltens an, um den Einschaltstrom durch die Reduzierung des di/dt zu steuern und den Betrieb des MOSFET in sicheren Betriebsbereich-Bedingungen (SOA) zu gewährleisten. Nach Abschluss des Startzyklus, stellen diese On-Chip-Komparatoren einen VariableSpeed/BiLevel™-Schutz gegen Kurzschluss- und Überstromfehler sowie Immunität gegen Systemrauschen und Belastungstransienten bereit. Die Last wird im Falle eines Fehlerzustands unterbrochen.Merkmale
- Integration Reduces Solution size for blade servers and other space-constrained designs
- Integrated 6mΩ (typical) internal power MOSFET overvoltage protection
- Power-good and fault outputs
- Programmable undervoltage lockout
- Current reporting without the need for external RSENSE
- Thermal protection
- Flexibility enables use in many unique designs
- 2.7V to 18V operating voltage range
- Adjustable circuit-breaker current/current-limit threshold
- Programmable slew-rate control
- Variable-speed circuit-breaker response
- Latchoff or automatic retry options
- Safety features ensure accurate, robust protection
- 12A (max) load current capability
- ±10% circuit-breaker threshold accuracy
- Inrush current regulated at startup with foldback
- Implementation for di/dt control
- IN-to-OUT short-circuit detection
- Package
- -40°C to +85°C operating temperature range
- 2.07mm x 3.53mm WLP-28
Applikationen
- Disk drive power
- Industrial
- RAID systems
- Server I/O cards
- Storage bridge bay
Videos
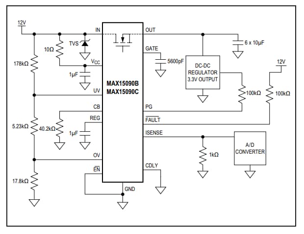
Application Circuit
Block Diagram
Veröffentlichungsdatum: 2016-06-01
| Aktualisiert: 2023-04-13
