Analog Devices / Maxim Integrated MAX15093/MAX15093A Hot-Swap-Lösung-ICs
Maxim MAX15093/MAX15093A Hot-Swap-ICs sind integrierte Lösungen für Hot-Swap-Applikationen, die das sichere Einsetzen und Entfernen der Schaltleitungskarten aus einer unter Spannung stehenden Backplane erfordern. Die Bauteile enthalten einen Hot-Swap-Controller, einen Leistungs-MOSFET von 3,8 mΩ und einen elektronischen Leistungsschalterschutz in einem einzelnen Gehäuse. Die Bauteile integrieren eine genaue Strommessschaltung und bieten einen proportionalen Ausgangsstrom von 160 µA/A. Die Bauteile sind für den Schutz von Versorgungsspannungen von 2,7 V bis 18 V ausgelegt.Diese Bauteile wenden eine rückläufige Strombegrenzung während des Einschaltens an, um den Einschaltstrom durch die Reduzierung des di/dt zu steuern und den Betrieb des MOSFET in sicheren Betriebsbereich-Bedingungen (SOA) zu gewährleisten. Nach Abschluss des Startzyklus, stellen diese On-Chip-Komparatoren einen VariableSpeed/BiLevel™-Schutz gegen Kurzschluss- und Überstromfehler sowie Immunität gegen Systemrauschen und Belastungstransienten bereit. Die Last wird bei einem Fehlerzustand unterbrochen. Die Bauteile sind werksseitig kalibriert, um einen genauen Überstromschutz mit einer Genauigkeit von ±10 % zu liefern. Während eines Fehlerzustands wird der MAX15093 ausgeschaltet, während der MAX15093A in den automatischen Wiederholungsmodus wechselt.
Merkmale
- Integration reduziert die Lösungsgröße für Blade-Server und andere platzsparende Designs
- Integrierter, interner Leistungs-MOSFET-Überspannungsschutz mit 3,8 mΩ (typisch)
- Power-Good- und Fault-Ausgänge
- Programmierbare Unterspannungssperre
- Strommeldung ohne dass ein externer RSENSE erforderlich ist
- Thermischer Schutz
- Flexibilität ermöglicht Einsatz in vielen einzigartigen Designs
- Betriebsspannungsbereich: 2,7 V bis 18 V
- Einstellbarer Schwellenwert für Leistungsschalterstrom/Strombegrenzung
- Programmierbare Anstiegsraten-Regelung
- Variable Geschwindigkeit des Einschwingverhaltens des Leistungsschalters
- Optionen für Ausschalten (MAX15093) oder automatische Wiederholung (MAX15093A)
- Sicherheitsfunktionen gewährleisten einen präzisen, robusten Schutz
- Ununterbrochene Laststromfunktion von 15 A
- ±10 % Genauigkeit des Schwellenwerts des Leistungsschalters
- Regulierter Einschaltstrom beim Hochfahren mit Foldback
- Implementierung für di/dt-Steuerung
- IN-zu-OUT-Kurzschluss-Erkennung
Applikationen
- RAID-Systeme
- Speicher-Bridge-Bays
- Strom für Festplatten
- Server-I/O-Karten
- Industrie
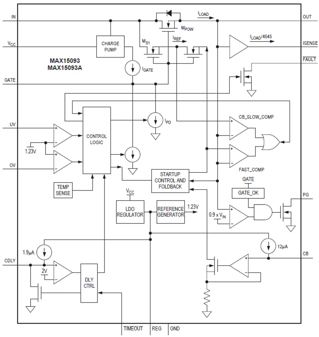
Funktionsdiagramm
