Analog Devices Inc. MAX15162/MAX15162A Leistungsschalter-ICs
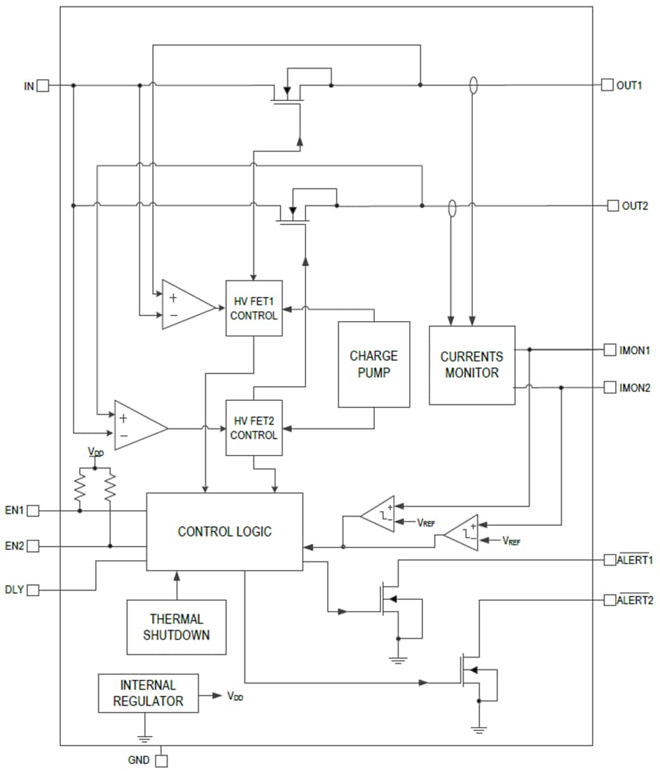
Die Leistungsschalter-ICs MAX15162/MAX15162A von Analog Devices Inc. enthalten einen Zweikanal-Controller mit Dual-Leistungs-MOSFETs (140 mΩ im WLP-, 180 mΩ im TQFN-Gehäuse) und einen elektronischen Leistungsschutzschalter in einem einzigen Gehäuse. Diese Bauteile verfügen über eine konstante Leistungssteuerung während des Einschaltens, um den MOSFET unter dem sicheren Betriebsbereich (SOA) zu betreiben. Die Bauteile bieten einen robusten Überstromschutz mit programmierbarer Strombegrenzung und einstellbarer Überstrom-Abschaltverzögerung für eine bessere Immunität gegen Systemrauschen und Lasttransienten. Die Stromüberwachungspins bieten eine Strommessgenauigkeit von ±3 % für jeden Kanal. Wenn ein Kurzschluss am Ausgang vorliegt, schaltet ein schneller Strombegrenzungs-Komparator die MOSFETs innerhalb von 200 ns aus, um die Last vom Eingang zu isolieren. Während eines Fehlerzustands wechselt der MAX15162A in den Auto-Retry-Modus und der MAX15162 wechselt in den Latch-Off-Modus. Bei beiden Bauteilen aktiviert der ALRT-Pin eine Fehleranzeige. Der MAX15162/MAX15162A kann als zwei unabhängige oder zwei parallele Kanäle für einen gemeinsamen Ausgang konfiguriert werden.Die Bauteile verfügen über mehrere Schutzfunktionen, einschließlich Eingangs-zu Ausgangs-Kurzschlussschutz, Ausgangs-Kurzschlussschutz, Watchdog-Timer für Inbetriebnahme, Eingangs-Unterspannungssperre und interner Übertemperaturschutz. Der MAX15162/MAX15162A ist in einem 24-poligen TQFN-Gehäuse von 4 mm x 4 mm und einem 16-Bump-WLP-Gehäuse von 2 mm x 2 mm erhältlich und für einen Betriebstemperaturbereich von -40 °C bis +105 °C ausgelegt.
Merkmale
- Breiter Eingangsspannungsbereich: 8 V bis 60 V
- Integrierter Dual-Leistungs-MOSFET
- Einschaltwiderstand: 140 mΩ (WLP), 180 mΩ (TQFN) MOSFET
- Unabhängige oder parallelgeschaltete Kanalmodus-Konfiguration
- Strommeldung auf einem einzelnen Kanal mit einer Genauigkeit von ±3 %
- Freigabeeingänge für einzelne Kanäle
- Konstante Leistungssteuerung beim Einschalten
- Watchdog-Timer für Inbetriebnahme
- Eingang-zu-Ausgang-Kurzschluss-Sicherung bei Inbetriebnahme
- Unterspannungssperre
- Fehlerstatus-Anzeige bei Überstrom und Übertemperatur
- Mehrstufen-Überstrombegrenzungsschutz
- Integrierter Übertemperaturschutz
- Programmierbarer Strombegrenzungspegel
- Programmierbare Überstromabschaltungs-Verzögerungszeit
- Programmierbare automatische Retry-Zeit (MAX15162A)
- Latch-Off bei einem Fehlerereignis (MAX15162)
- Automatische Retry im Fehlerfall (MAX15162A)
- 24-Pin-TQFN-Gehäuse von 4 mm x 4 mm oder 16-Bump-WLP-Gehäuse von 2 mm x 2 mm
Applikationen
- Funkzugangspunkt-System
- Kommunikation
- Industrie
Blockdiagramm
Veröffentlichungsdatum: 2020-03-24
| Aktualisiert: 2024-05-03
