Analog Devices Inc. MAX15157 60-V-Strommodus-Abwärtsregler

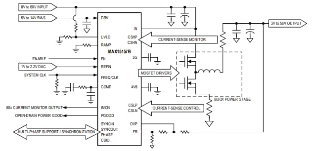
Analog Devices Inc. MAX15157 60-V-Strommodus-Abwärtsregler werden zur Ansteuerung von zwei externen MOSFETs in einer Halbbrücken-Abwärtskonfiguration verwendet. Die Ausgangsspannung kann über den 1-V- bis 2,2-V-Referenzeingang (REFIN) für eine modulare Design-Unterstützung dynamisch eingestellt werden. Die Schaltfrequenz wird über einen externen Widerstand gesteuert, der die interne Oszillatorfrequenz einstellt. Der MAX15157 kann auch durch die Synchronisierung des Reglers mit einem externen Takt gesteuert werden. Das Bauteil ist zur Unterstützung von Schaltfrequenzen von 120 kHz bis 1 MHz ausgelegt.

Merkmale

  • Großer Betriebsbereich reduziert die Entwicklungszeit
    • Eingangsspannungsbereich: 8 V bis 60 V
    • Ausgangsspannungsbereich: 3 V bis 56 V
    • Schaltfrequenzbereich: 120 kHz bis 1 MHz
    • Temperaturbereich: -40 °C bis +125 °C
  • Integration reduziert den Design-Footprint
    • Interner LDO für die Erzeugung der Vorspannungsversorgung
    • Synchronisationseingang
    • Stromwächter-Ausgang
  • Einstellbarer Neigungsausgleich
  • Mehrphasen-Unterstützung
  • Robuster Fehlerschutz verbessert die Qualität und vereinfacht das Systemdesign
    • Einstellbare Eingangs-Unterspannungssperre
    • Durchschnittlicher und Zyklus-für-Zyklus-Überstromschutz
    • Eingangs-Unterspannungsfehlerschutz
    • Überspannungsschutz auf mehreren Ebenen
    • Übertemperaturschutz
  • Kleines 32-Pin-TQFN-Gehäuse von 5 mm x 5 mm mit einem Rastermaß von 0,5 mm

Applikationen

  • Kommunikation
  • Industrie
  • Automotive

Typische Applikations-Schaltung

Applikations-Schaltungsdiagramm - Analog Devices Inc. MAX15157 60-V-Strommodus-Abwärtsregler
Veröffentlichungsdatum: 2020-10-26 | Aktualisiert: 2024-07-11