Analog Devices Inc. MAX16162 nanoPower-Versorgungswächter
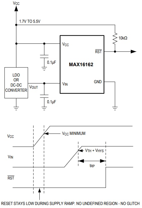
Der Analog Devices MAX16162 nanoPower-Versorgungswächter ist ein Einkanal-Überwachungs-IC mit extrem geringem Stromverbrauch. Das Bauteil überwacht die Versorgungsspannung und aktiviert einen Reset, wenn die Eingangsspannung unter den Reset-Schwellenwert fällt. Nachdem die Überwachungsspannung über die werksseitig eingestellte Schwellenspannung (VTH) steigt, bleibt der Reset-Ausgang für die Reset-Timeout-Periode aktiviert und deaktiviert dann. Dies ermöglicht es dem Ziel-Mikrocontroller oder Mikroprozessor, den Reset-Zustand zu verlassen und mit dem Betrieb zu beginnen.Der MAX16162 von ADI hat keinen MR-Eingang. Stattdessen verfügt er über separate VCC- und VIN-Pins, die Schwellenspannungen von nur 0,6 V ermöglichen. Der Reset-Ausgang ist ein Active-Low-Open-Drain und der MAX16162 bietet mehrere verfügbare Reset-Timeout-Optionen.
Der MAX16162 nanoPower-Versorgungswächter ist für den Temperaturbereich von -40 °C bis +125 °C spezifiziert und in einem winzigen 1,06 mm x 0,73 mm-, 4-Bump-WLP- und 4-Pin-SOT23-Gehäuse verfügbar.
Merkmale
- Keine Power-up-Störung
- Ruhestrom von 825 nA (typisch) verlängert die Batterielaufzeit
- Separate VCC- und VIN-Eingänge
- Mehrere verfügbare Reset-Timeout-Perioden
- Schwellenspannung: 0,6 V bis 4,85 V
- 4-Bump-WLP- und 4-Pin-SOT23-Gehäuse
- Betriebstemperaturbereich: -40 °C bis +125 °C
Applikationen
- Mikrocontroller und Mikroprozessoren mit niedriger Spannung
- Tragbare/batteriebetriebene Geräte
- e-Readers/Tablets
- Wearables/tragbares Zubehör
- Smartphones
Typische Applikations-Schaltung
Veröffentlichungsdatum: 2021-05-25
| Aktualisiert: 2024-09-12
