Analog Devices / Maxim Integrated MAX16191EVKIT Evaluierungskit
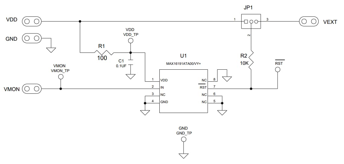
Das Analog Devices MAX16191EVKIT Evaluierungskit demonstriert die Fähigkeiten der MAX16191 Einkanal-Überwachungsschaltung mit Niederspannungs-Fensterdetektor. Die vollständig getestete und bestückte Schaltung ermöglicht die Evaluierung der Fehlererkennungsfunktion des MAX16191 von 0,35 % bei Über-/Unterspannung (OV/UV). Eine JP1-Steckbrücke bietet die Option, den Pull-up-Widerstand des Reset-Ausgang’s mit einer anderen Spannung als VCC zu verbinden. Das MAX16191EVKIT Evaluierungskit von Analog Devices ist in einer PCB von 1 Zoll x 1 Zoll (25,4 mm x 25,4 mm) verfügbar und wird über einen Automotive-Temperaturbereich von -40 °C bis +125 °C betrieben.Merkmale
- Schwellwertgenauigkeit: ±0,35 %
- Nennspannungsschwellwert: 0,875 V
- UV-/OV-Überwachungsbereich: ±3 %
- Reset-Timeout für RST-Signal: 10 ms
- Zwei Reset-Ausgangs-Pull-up-Spannungsoptionen
- Bewährtes 1 Zoll x 1 Zoll, 2-lagiges 2-oz. Kupfer-PCB-Layout
- Zeichnet sich durch eine kompakte Lösungsgröße aus
- Vollständig bestückt und getestet
Erforderliche Ausrüstung
- MAX16191 EV-Kit
- DC-Stromversorgung: 5 V/100 mA
- DC-Netzteil mit hoher Genauigkeit von 1 V/50 mA
- Ein Digitalmultimeter (DMM)
- Funktionsgenerator
- Zweikanal-Oszilloskop
Schaltplan
Übersicht
Veröffentlichungsdatum: 2021-09-28
| Aktualisiert: 2023-04-17
