Analog Devices / Maxim Integrated MAX17244 Synchroner DC/DC-Abwärtswandler
Der Maxim MAX17244 synchrone DC/DC-Abwärtswandler wird mit integrierten MOSFETs geliefert und arbeitet über einen Eingangsspannungsbereich von 3,5 V bis 36 V mit einem Eingangsüberspannungsschutz von 42 V. Der MAX17244 kann beinahe ohne Ausfall bei einem Tastverhältnis von 98% betrieben werden. Die Wandler liefern bis zu 2,5A und erzeugen festgelegte Ausgangsspannungen von 3,3V/5V, sowie die Fähigkeit, die Ausgangsspannung zwischen 1V bis 10V zu programmieren. Der MAX17244 verwendet eine Strommodus-Steuerungsarchitektur. Diese Geräte arbeiten in den Steuerungsschemata Pulsweitenmodulation (PWM) oder Pulsfrequenzmodulation (PFM). Der PWM-Betrieb bietet konstante Betriebsfrequenz bei allen Lasten und ist für Anwendungen geeignet, die sich gegenüber Schaltfrequenzen empfindlich verhalten. Der PFM-Betrieb deaktiviert den negativen Induktivitätsstrom und überspringt außerdem Impulse bei niedrigen Lasten für einen höheren Wirkungsgrad.The Analog Devices MAX17244 Synchronous Step-Down DC-DC Converter is available in TQFN-16 and TSSOP-16 packages.
Merkmale
- Eliminates external components and reduces total cost
- Integrated high-side and low-side switch enables synchronous operation for high efficiency and reduced cost
- All-ceramic capacitor solution allows ultra-compact solution size
- 220kHz to 2.2MHz adjustable frequency with external synchronization
- PGOOD output and high-voltage EN input simplify power sequencing
- Increases Design Flexibility
- 180° out-of-phase clock output at SYNCOUT enables cascaded power supplies for increased power output
- Fixed output voltage with ±2% accuracy (5.0V/3.3V) or externally resistor adjustable (1.0V to 10.0V)
- Package
- -40°C to +85°C operating temperature range
- TQFN-16 and TSSOP-16 package options
- Reduces power dissipation
- >90% peak efficiency
- PWM and PFM operation optimizes conversion efficiency from heavy to light loads
- Automatic lx slew-rate adjustment for optimum efficiency across operating frequency range
- Low 5μA (typ.) shutdown current
- Low 28μA (typ.) quiescent current
- Operates reliably
- 42V input voltage transient protection
- Fixed 8ms internal software start reduces input inrush current
- Cycle-by-cycle current limit, thermal shutdown with automatic recovery
- Reduced EMI emission with spread-spectrum control
Applikationen
- Verteilte Versorgungsregulierung
- Regulierung des Wandtransformators
- Allzweck-Point-of-Load (POL)
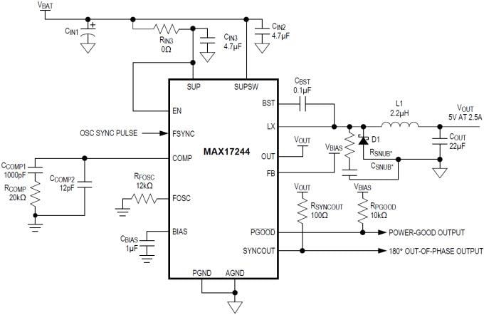
Typischer Applikationskreislauf
Block Diagram
Veröffentlichungsdatum: 2016-09-16
| Aktualisiert: 2023-04-12
