Analog Devices Inc. MAX17291EVK-WLP Evaluierungskit
Das Analog Devices MAX17291EVK-WLP Evaluierungskit ist eine Demonstrations- und Entwicklungsplattform für den MAX17291 Micropower-Aufwärtswandler. Der MAX17291 ist ein DC/DC-Aufwärtswandler mit niedrigem Ruhestrom (IQ) und einer Induktivitäts-Spitzenstrombegrenzung von 1 A, True Shutdown™ und einer Kurzschluss-Sicherung. Das Evaluierungskit wird über einen Eingangsbereich von 1,8 V bis 5,5 V betrieben und bietet Widerstands-konfigurierbare Ausgangsspannungen von 5,5 V bis 20 V.Das MAX17291EVK-WLP Evaluierungskit enthält ein vorinstalliertes MAX17291 Bauteil von Analog Devices in einem 6-Bump-WLP-Gehäuse.
Merkmale
- Evaluiert den MAX17291 in einem WLP6-Gehäuse (1,27 mm x 0,87 mm, Rastermaß von 0,4 mm)
- Eingangsbereich: 1,8 V bis 5,5 V
- Konfigurierbare Ausgangsspannung: 5,5 V bis 20 V
- Eingangsspitzenstrom von bis zu 1 A
- Bewährtes zweilagiges 1,5-Unzen-Kupfer-PCB-Layout
- Bietet eine kompakte Lösungsgröße
- Vollständig bestückt und getestet
Applikationen
- Tragbare medizinische Ausrüstung
- Sensor-Netzteile
- Tragbare Geräte
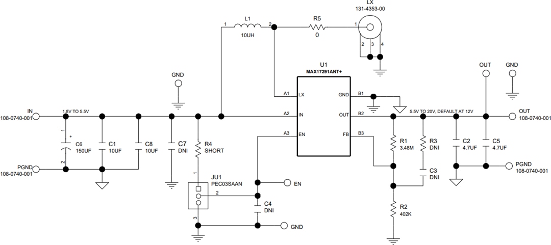
Schaltplan
Board-Layout
Veröffentlichungsdatum: 2020-11-04
| Aktualisiert: 2024-07-15
