Analog Devices / Maxim Integrated Maxim MAX17504 Hocheffiziente, synchrone Abwärtswandler für Hochspannungen
Die MAX17504 hocheffizienten synchronen Hochspannungs-Abwärtswandler von Maxim sind mit dual integrierten MOSFETs ausgestattet und können mit einer Eingangsspannung von 4,5V bis 60V betrieben werden. Er liefert bis zu 3,5A und 0,9V bis 90% VIN Ausgangsspannung. Eine integrierte Kompensation für den Ausgangsspannungsbereich beseitigt die Notwendigkeit für externe Komponenten. Die Rückkopplungs- (FB) Regelungsgenauigkeit über -40°C bis +125°C liegt bei ±1,1%. Das Gerät verfügt über eine Spitzenstromregelungs-Architektur mit einer MODE-Funktion, die verwendet werden kann, um das Gerät in Pulsweitenmodulation (PWM), Pulsfrequenzmodulation (PFM) oder diskontinuierlichen Leitungsmodus (DCM) Steuersystemen zu betreiben. Der PWM-Betrieb bietet konstante Betriebsfrequenz bei allen Lasten und ist für Anwendungen geeignet, die sich gegenüber Schaltfrequenzen empfindlich verhalten. Der PFM-Betrieb deaktiviert negativen Induktorstrom und überspringt außerdem Impulse bei niedrigen Lasten für einen höheren Wirkungsgrad. Der DCM bietet konstante Betriebsfrequenz bis zu niedrigen Lasten als der PFM-Modus, indem er keine Impulse überspringt und nur den negativen Induktorstrom bei niedrigen Lasten deaktiviert. Der DCM-Betrieb bietet effiziente Leistung, die zwischen den PWM- und PFM-Modi liegt.The device features a peak-current-mode control architecture with a MODE feature that can be used to operate the device in pulse-width modulation (PWM), pulse-frequency modulation (PFM), or discontinuous mode (DCM) control schemes. PWM operation provides constant frequency operation at all loads, and is useful in applications sensitive to switching frequency. PFM operation disables negative inductor current and additionally skips pulses at light loads for high efficiency. DCM features constant frequency operation down to lighter loads than PFM mode, by not skipping pulses, but only disabling negative inductor current at light loads. DCM operation offers efficiency performance that lies between PWM and PFM modes.
See MAX17504 3.3V Output Evaluation Kit
See MAX17504 5V Output Evaluation Kit
Merkmale
- Eliminates to reduce cost
- No schottky-synchronous operation for high efficiency
- Internal compensation for stable operation at any output voltage
- Reduce number of DC-DC regulators to stock
- Wide 4.5V to 60V input voltage range
- 0.9V to 90% VIN output voltage
- Delivers up to 3.5A over temperature
- 200kHz to 2.2MHz Adjustable frequency with external synchronization
- Available in a 20-pin, 5mm x 5mm TQFN package
- Reduce power dissipation
- Peak efficiency >90%
- PFM and DCM Modes for high light-load efficiency
- Shutdown current = 2.8µA (typ)
- Operate reliably
- Hiccup-mode current limit and autoretry startup
- Built-in output voltage monitoring—(open-drain active-low RESET pin)
- Resistor programmable EN/UVLO threshold
- Adjustable soft-start and pre-biased power-up
- -40°C to +125°C Operation
Applikationen
- Base station power supplies
- Distributed supply regulation
- General-purpose point-of-load
- High-voltage single-board systems
- Industrial power supplies
- Wall transformer regulation
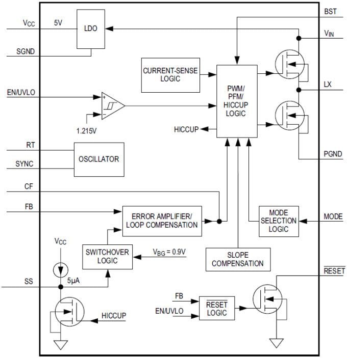
Block Diagram
