Analog Devices / Maxim Integrated MAX17536 und MAX17546 DC-DC-Abwärtswandler

Maxim Integrated MAX17536 und MAX17546 DC-DC-Abwärtswandler sind hocheffiziente Hochspannungs-Wandler mit einem integrierten High-Side-MOSFET. Diese Wandler können bis 4A oder 5A liefern und Ausgangsspannungen von 0,9V bis 0,9 x VIN generieren. Die Rückkopplungs-Spannung (FB) ist präzise innerhalb von ±1,4% über -40°C bis +125°C.

Merkmale

  • Reduces external components and total cost
    • No Schottky-synchronous operation
    • Internal compensation for any output voltage
    • Built-in soft-start
    • All-ceramic capacitors, compact layout
  • Reduce number of DC-DC regulators to stock
    • Wide 4.5V to 42V or 60V input
    • Adjustable 0.9V to 0.9 x VIN output
    • 100KHz to 2.2MHz adjustable switching frequency with external synchronization
  • Reduces power dissipation
    • Peak efficiency > 95%
    • PFM/DCM modes enable enhanced light-load efficiency
    • Auxiliary bootstrap LDO for improved efficiency
    • 3.5µA shutdown current
  • Operates reliably in adverse industrial environments
    • Hiccup or latchoff mode overload protection
    • Dl to lx short detection feature
    • Built-in output voltage monitoring with reset
    • Programmable EN/UVLO threshold
    • Monotonic startup into pre-biased load
    • Over-temperature protection
    • -40°C to +125°C operation

Applikationen

  • Industrial power supplies
  • Distributed supply regulation
  • Base station power supplies
  • Wall transformer regulation
  • High-voltage single-board systems
  • General-purpose point-of-load

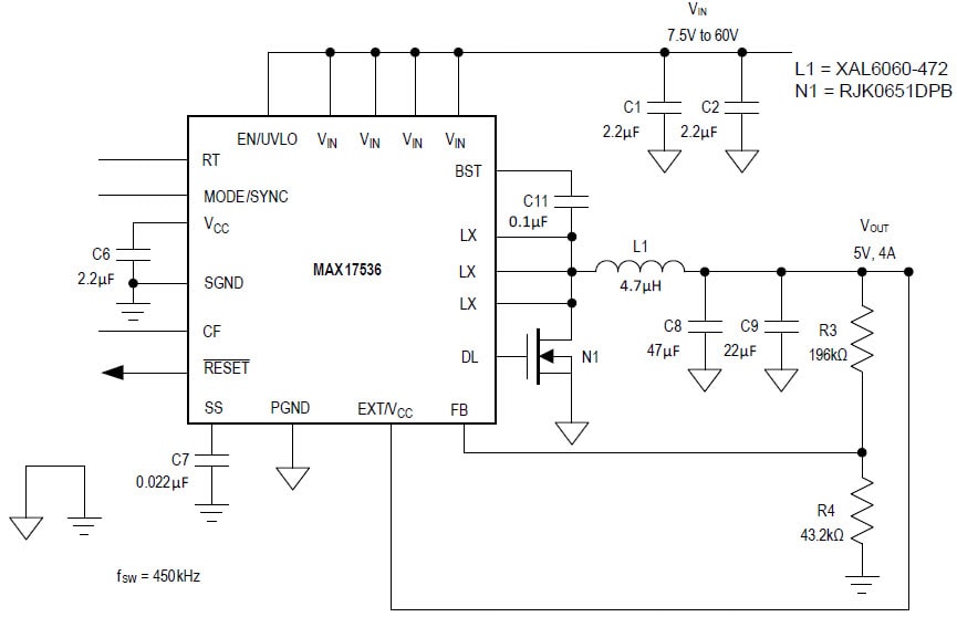
MAX17536 Application Circuit

Applikations-Schaltungsdiagramm - Analog Devices / Maxim Integrated MAX17536 und MAX17546 DC-DC-Abwärtswandler

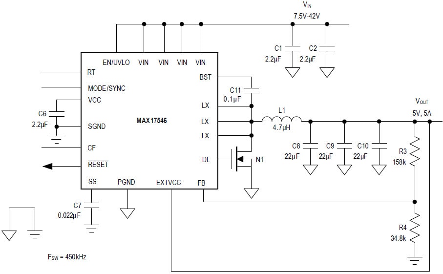
MAX17546 Application Circuit

Applikations-Schaltungsdiagramm - Analog Devices / Maxim Integrated MAX17536 und MAX17546 DC-DC-Abwärtswandler
Veröffentlichungsdatum: 2016-04-04 | Aktualisiert: 2023-04-13