Analog Devices / Maxim Integrated MAX17550/51 Synchroner DC-DC-Abwärtswandler

Die MAX17550/51 hocheffizienten synchronen DC-DC-Abwärtswandler von Maxim sind mit integrierten MOSFETs erhältlich und können mit einer Eingangsspannung von 4V bis 60V betrieben werden. Diese Wandler können 25mA oder 50mA liefern und Ausgangsspannungen von 0,8V bis zu 0,9 x VIN generieren. Die Rückkopplungs- (FB) Spannung ist präzise innerhalb von ±1,75% über -40°C bis +125°C. Der MAX17550/51 verwendet Spitzenstromregelung. Das Gerät kann im Pulsweitenmodulationsmodus (PWM) oder Pulsfrequenzmodulationsmodus (PFM) betrieben werden. Das Gerät ist in einem 10-Pin (3mm x 2mm) TDFN- und einem 10-Pin (3mm x 3mm) μMAX®-Gehäuse erhältlich.

Merkmale

  • Reduces external components and total cost
    • No schottky-synchronous
    • Internal compensation for any output voltage
    • Built-in soft-start
    • All-ceramic capacitors, compact layout
  • Reduces number of DC-DC regulators to stock
    • Wide 4V to 60V input
    • Adjustable 0.8V to 0.9 x VIN output
    • 100kHz to 2.2MHz Adjustable switching frequency with external synchronization
  • Reduces power dissipation
    • 22μA Quiescent current
    • Peak efficiency >90%
    • PFM Enables enhanced light-load efficiency
    • 1.2μA Shutdown current
  • Operates reliable in adverse environments
    • Peak current-limit protection
    • Built-in output-voltage monitoring RESET
    • Programmable EN/UVLO threshold
    • Monotonic startup into prebiased load
    • Overtemperature protection
    • -40°C to +125°C Operation

Applikationen

  • Industrial sensors and process control
  • High-Voltage LDO replacement
  • Battery-powered equipment
  • HVAC and building control

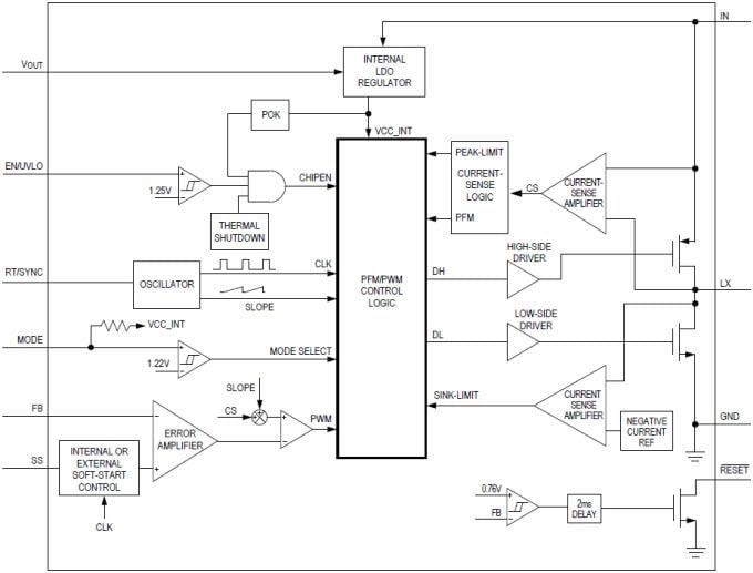
Block Diagram

Analog Devices / Maxim Integrated MAX17550/51 Synchroner DC-DC-Abwärtswandler
View Results ( 6 ) Page
Teilnummer Datenblatt Verpackung/Gehäuse Ausgangsstrom Serie
MAX17550ATB+T MAX17550ATB+T Datenblatt TDFN-EP-10 25 mA MAX17550
MAX17551ATB+T MAX17551ATB+T Datenblatt TDFN-EP-10 50 mA MAX17551
MAX17551AUB+T MAX17551AUB+T Datenblatt uMAX-10 50 mA MAX17551
MAX17550AUB+ MAX17550AUB+ Datenblatt uMAX-10 25 mA MAX17550
MAX17551AUB+ MAX17551AUB+ Datenblatt uMAX-10 50 mA MAX17551
MAX17550AUB+T MAX17550AUB+T Datenblatt uMAX-10 25 mA MAX17550
Veröffentlichungsdatum: 2014-10-22 | Aktualisiert: 2023-04-17