Analog Devices / Maxim Integrated MAX17577 und MAX17578 DC/DC-Wandler

Analog Devices MAX17577 und MAX17578 DC/DC-Wandler sind synchrone, invertierende Himalaya-DC/DC-Wandler mit hohem Wirkungsgrad, hoher Spannung, integrierten MOSFETs und interner Kompensation. Die Bauteile können Ausgangsspannungen (VOUT) von -09, V bis -36 V generieren und aus einem großen Eingangsspannungsbereich von 4,5 V bis 60 V (VOUT) einen Laststrom von bis zu 1 A liefern. Die MAX17577 und MAX17578 verfügen beide über eine Spitzenstrommodus-Steuerarchitektur. Der MAX17577 arbeitet im ununterbrochenen Leitungsmodus (CCM) bei allen Lasten und bietet dadurch einen Betrieb mit Konstantfrequenz. Der MAX17578 arbeitet im diskontinuierlichen Leitungsmodus (DCM) für einen hervorragenden Wirkungsgrad bei leichten Lasten. Eine geringe Mindesteinschaltzeit ermöglicht höhere Schaltfrequenzen und kleine Lösungsgrößen.

Die MAX17577 und MAX17578 ermöglichen, dass die EN/UVLO-, Active-Low-RESET- und RT/SYNC-Pins von Signalen angesteuert werden, die auf die Systemmasse bezogen sind, wodurch die Notwendigkeit für externe Pegelwandlerschaltungen entfällt. Die Rückkopplungs-Spannungsregelungsgenauigkeit über einen großen Temperaturbereich von -40 °C bis +125 °C liegt bei ±1,3 %. Die MAX17577 und MAX17578 DC/DC-Wandler von Analog Devices sind in einem kompakten TDFN12-Gehäuse von 3 mm x 3 mm verfügbar.

Merkmale

  • Reduziert die Anzahl externer Komponenten und die Gesamtkosten
    • Synchrone Funktionsweise
    • Vollkeramikkondensatoren, kompaktes Layout
    • Interne Schleifenkompensation
    • Systemmasse-bezogene I/O-Pins (EN/UVLO, Active-Low-RESET)
  • Flexibilität zur Unterstützung mehrerer Schienen in einem System
    • Einstellbarer Ausgangsspannungsbereich von -0,9 V bis -36 V
    • Großer Eingangsspannungsbereich von 4,5 V bis 60 V (VOUT)
    • Ausgangsstrom: bis zu 1 A
    • 400 kHz bis 2,2 MHz anpassbare Frequenz mit externer Taktsynchronisation
  • Reduziert die Verlustleistung
    • Spitzenwirkungsgrad: 90,6 %
    • DCM für einen hervorragenden Wirkungsgrad bei geringer Last
    • Abschaltstrom: 6,2 µA
  • Zuverlässiger Betrieb in widrigen Industrieumgebungen
    • Hiccup-Modus-Überlastschutz
    • Einstellbarer Soft-Start
    • Monotoner Start mit vorgespannter Ausgangsspannung
    • Integrierte Ausgangsspannungsüberwachung mit Active-Low-RESET
    • Programmierbarer EN-/UVLO-Schwellenwert
    • Übertemperaturschutz
    • Umgebungsbetriebstemperaturbereich: -40 °C bis +125 °C
    • Sperrschichttemperaturbereich: -40 °C bis +150 °C
    • TDFN12-Gehäuse von 3 mm x 3 mm

Applikationen

  • Netzteile für Industriesteuerung
  • Universal-Punktlast
  • Gate-Treiber-Schaltungen
  • Bewegungssteuerung
  • Regelung des Wandtransformators
  • Hochspannungs-Einzelboardsysteme

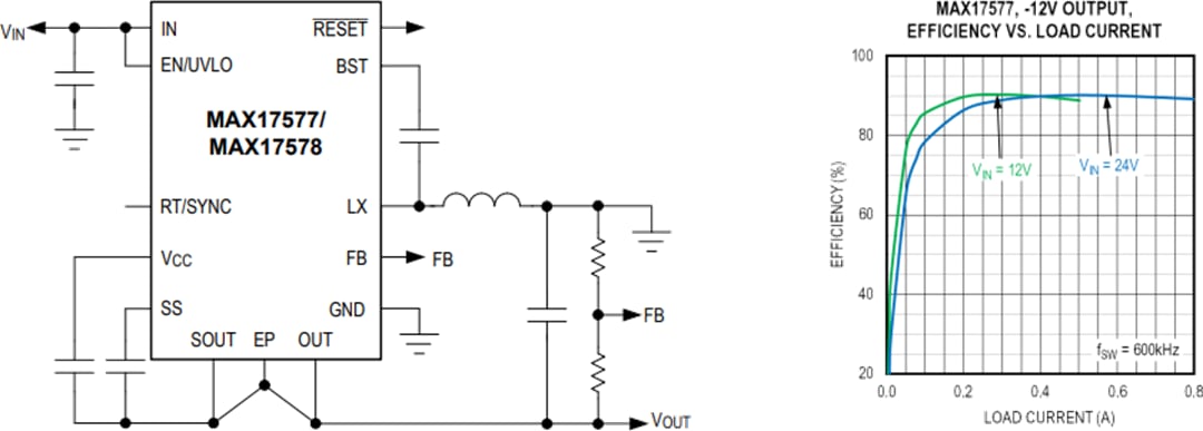
Typische Applikations-Schaltung

Applikations-Schaltungsdiagramm - Analog Devices / Maxim Integrated MAX17577 und MAX17578 DC/DC-Wandler

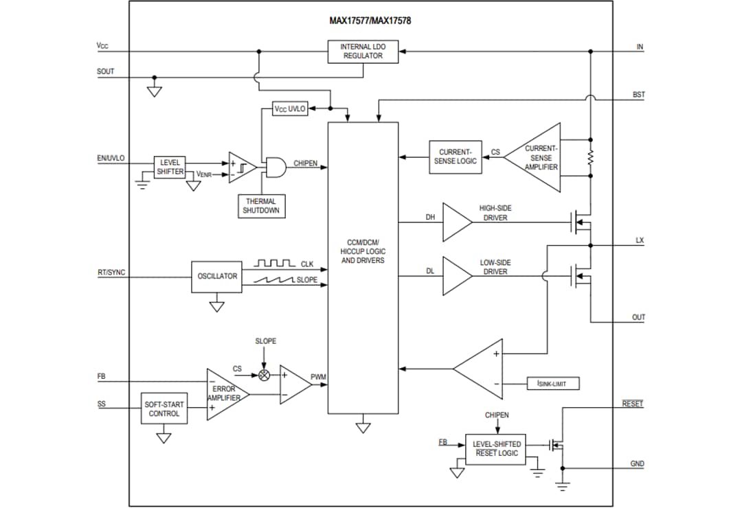
Blockdiagramm

Blockdiagramm - Analog Devices / Maxim Integrated MAX17577 und MAX17578 DC/DC-Wandler
Veröffentlichungsdatum: 2021-01-12 | Aktualisiert: 2023-04-14