Analog Devices / Maxim Integrated MAX17595-97 Spitzenstromregler
Die MAX17595 / MAX17596 / MAX17597 Spitzenstromregler von Maxim Integrated enthalten sämtliche Schaltungen, die für die Konstruktion von breiten Input-Spannungs-Rückläufen und Boost-Regulatoren erforderlich sind. Der MAX17595 bietet optimierte ansteigende und abfallende Eingangsschwellenwerte für universelle AC/DC-Wandler und DC-DC-Stromversorgung (36V-72V) für Telekommunikationssysteme. Der MAX17596 bietet ansteigende und abfallende Eingangsschwellenwerte, die sich für Niederspannungs-DC-DC-Anwendungen (4,5V - 36V Eingangsspanne) eignen. Der MAX17597 bietet sämtliche Schaltungen, die zur Einführung eines Boostwandler-Reglers erforderlich sind. Alle drei Regler enthalten einen eingebauten Gate-Treiber für externe n-Kanal-MOSFETs. Diese Maxim Geräte enthalten einen internen Fehlerverstärker mit 1% genauer Referenz und eignen sich dadurch für Implementierungen ohne externe Referenz.Merkmale
- Peak current mode offline (universal input AC) and telecom (36V to 72V) flyback controller (MAX17595)
- Peak-current-mode DC-DC flyback controller (4.5V to 36V input range) (MAX17596)
- Peak-current-mode nonsynchronous boost PWM controller (4.5V to 36V input range) (MAX17597)
- Current mode control provides an excellent transient response
- Low 20μA startup supply current
- 100kHz to 1MHz Programmable switching frequency
- Programmable frequency dithering for low-EMI spread-spectrum operation
- Switching frequency synchronization
- Adjustable current limit with external current-sense resistor
Applikationen
- Universal input offline AC-DC power supplies
- Wide-range DC-input flyback/boost battery chargers
- Battery-powered applications
- Industrial, telecom, and automotive applications
Videos
- MAX17595 Evaluation Kit
Maxim Integrated MAX17595 Evaluation Kit is a demonstration platform for the MAX17595 Peak Current-Mode Controller. The Evaluation Kit provides an example application circuit, allowing rapid prototyping when incorporated into existing designs.
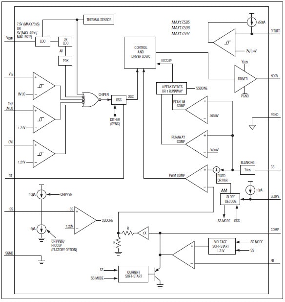
Block Diagram
Veröffentlichungsdatum: 2013-01-09
| Aktualisiert: 2023-04-13
