Analog Devices / Maxim Integrated MAX17630 Synchroner DC/DC-Abwärtswandler

Der Maxim MAX17630 synchrone DC/DC-Abwärtswandler mit hohem Wirkungsgrad verfügt über integrierte MOSFETs, die über einen Eingangsspannungsbereich von 4,5 V bis 36 V betrieben werden. Die Wandler eignen sich hervorragend für Leistungsversorgungsapplikationen, wie z. B. Industriesteuerung, Basisstation und Universal-Punktlast. Der MAX17630 ist mit einer Spitzenstrommodus-Steuerungsarchitektur ausgestattet. Das Bauteil kann im erzwungenen Pulsbreitenmodulations(PWM)-, Pulsfrequenzmodulations(PFM)- oder diskontinuierlichen Leitungs(DCM)-Modus betrieben werden, um einen hohen Wirkungsgrad bei Volllast- und Leichtlastbedingungen zu ermöglichen. 

Merkmale

  • Vollkeramik-Kondensatoren für ein kompaktes Layout
  • Großer Spannugnseingang: 4,5 V bis 36 V
  • Ausgangsspannungsbereich einstellbar von 0,9 V bis 90 % VIN
  • Liefert einen Übertemperaturbereich von bis zu 1 A
  • 400 kHz bis 2,2 MHz anpassbare Frequenz mit externer Takt-Synchronisation
  • Erhältlich in einem 16-Pin-TQFN-Gehäuse von 3 mm x 3 mm
  • Abschaltstrom: 2,8 µA
  • Hiccup-Modus-Überlastschutz
  • Verstellbares und monotones Einschalten mit vorgespannter Ausgangsspannung
  • Eingebaute Ausgangsspannungsüberwachung mit RESET
  • Programmierbarer EN-/UVLO-Schwellenwert
  • Übertemperaturschutz
  • Betriebstemperaturbereich: -40 °C bis +150 °C

Applikationen

  • Netzteile für Industriesteuerung
  • Universal-Punktlast
  • Verteilte Versorgungsregelung
  • Netzteile für Basisstation
  • Regelung des Wandtransformers
  • Hochspannungs-Einzelboard-Systeme

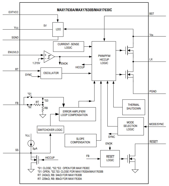
Blockdiagramm

Blockdiagramm - Analog Devices / Maxim Integrated MAX17630 Synchroner DC/DC-Abwärtswandler

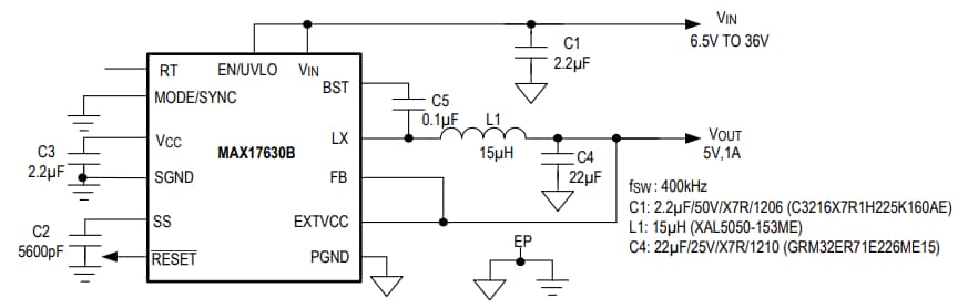
Applikations-Schaltung

Applikations-Schaltungsdiagramm - Analog Devices / Maxim Integrated MAX17630 Synchroner DC/DC-Abwärtswandler
Veröffentlichungsdatum: 2019-09-16 | Aktualisiert: 2023-04-22