Analog Devices / Maxim Integrated MAX17673EVKIT Evaluierungskit
Das Maxim MAX17673EVKIT Evaluierungskit ist zur Evaluierung des MAX17673 synchronen 60-V-1,5-A-Abwärtswandlers mit hohem Wirkungsgrad und integrierten 5-V-1-A-Abwärtswandlern ausgelegt. Das MAX17673EVKIT Evaluierungskit ist für einen 5-V-Ausgang bei einem Laststrom von bis zu 1,5 A vom Hochspannungs-Abwärtswandler (HV) und für 3,3 V und 1,8 V Ausgänge bei Lastströmen von bis zu 1 A von den Niederspannungs-Abwärtswandlern (LV) voreingestellt. Der HV-Abwärtswandler bietet einen maximalen Wirkungsgrad und optimale Komponentengrößen und ist für einen Betrieb bei 400 kHz programmiert. Die LV-Abwärtswandler sind für einen Betrieb bei 2 MHz programmiert. Der Ausgang des HV-Abwärtswandlers ist mit dem Eingang der LV-Abwärtswandler verbunden. Das MAX17673EVKIT Evaluierungskit verfügt über eine einstellbare Eingangs-Unterspannungssperre und einen Soft-Start für den HV Abwärtswandler sowie über Power-OK-Signale (POK_) für alle drei Abwärtswandler.Merkmale
- Drei synchrone DC/DC-Abwärtsreglerausgänge von einem einzelnen HV-Eingang
- Großer Eingabebereich von 7 V bis 60 V für HV-Wandler
- Optionale externe Versorgungseingangsverbindungen für LV-Wandler (4,5 V bis 5,5 V für LVA und 2,7 V bis 5,5 V für LVB)
- Programmierter 5-V-/1,5-A-Ausgang für HV Abwärtsregler und 3,3-V-/1-A- und 1,8-V-/1-A-Ausgang für LV-Abwärtswandler
- 400 KHz Schaltfrequenz für HV-Abwärtsregler und 2 MHz Schaltfrequenz für LV-Abwärtsregler
- Hoher Wirkungsgrad von 93 % (VINH = 12 V, VOUT = 5 V bei 0,45 A) für HV-Abwärtsregler. Wirkungsgrad von 94 % für LV-Abwärtsregler
- Wählbare PWM- und PFM-Betriebsmodi
- Freigabe/UVLO-Eingang, Widerstands-programmierbarer UVLO-Schwellenwert für HV-Abwärtswandler
- Programmierbarer Soft-Startzeit von 1 ms für HV-Abwärtswandler und interne 4096-Taktzyklen-Soft-Startzeit für LV-Abwärtswandler
- Unabhängige Power-OK-Ausgänge (POK_) für die drei Wandler
- Übertemperatur- und Überstromschutz
- Oberflächenmontierbare Komponenten mit niedrigem Profil
- Bewährtes PCB-Layout
- Vollständig bestückt und getestet
Erforderliche Ausrüstung
- Ein MAX17673EVKIT# Evaluierungskit
- Eine 3-A-Stromversorgung von 0 V bis 60 V DC
- Ein Lastwiderstand, der bei 5 V bis zu 0,3 A ableiten kann
- Zwei Lastwiderstände, die bei 3,3 V bzw. 1,8 V bis zu 1 A ableiten können
- Digitale Multimeter (DMM)
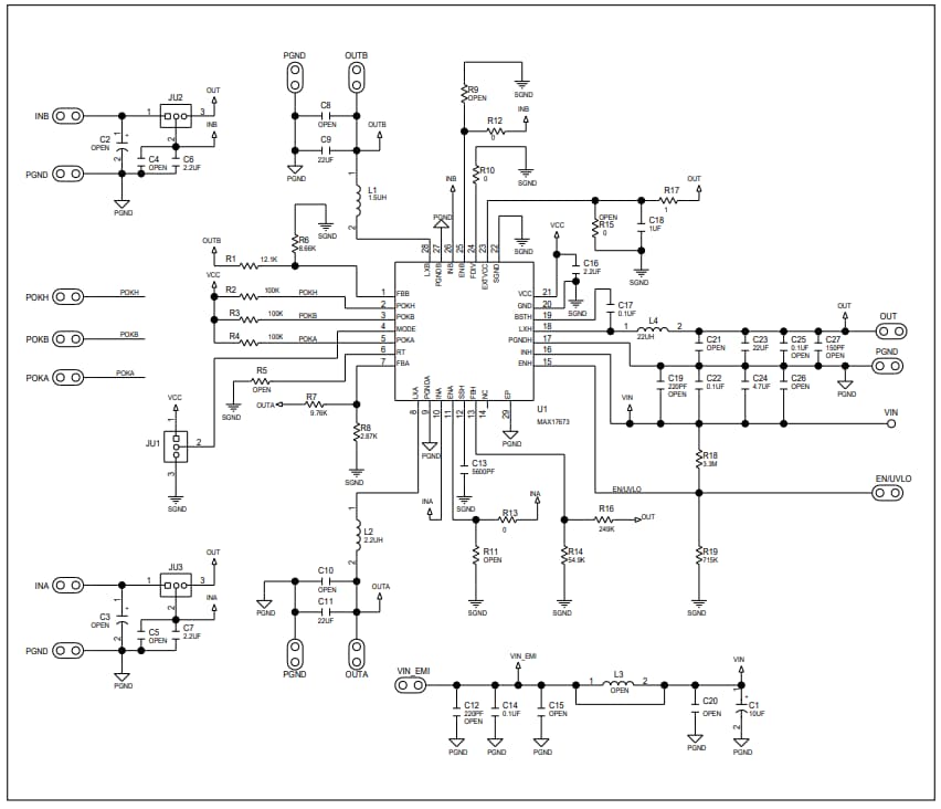
Schaltplan
Veröffentlichungsdatum: 2019-02-08
| Aktualisiert: 2023-04-21
