Analog Devices / Maxim Integrated MAX19777 12-Bit-Analog-Digital-Wandler
Maxim Integrated MAX19777 12-Bit-Analog-Digital-Wandler sind stromsparende Analog-Digital-Wandler mit hoher Geschwindigkeit und sukzessiver Approximation. Diese leistungsstarken Analog-Digital-Wandler enthalten eine Abtast-Halte-Schaltung mit einem hohen dynamischen Bereich und eine serielle Hochgeschwindigkeits-Schnittstelle. Die MAX19777 Analog-Digital-Wandler bieten eine Umwandlungsrate von 3 Msps ohne Leitungsverzögerung.Die 12-Bit-Analog-Digital-Wandler verfügen über einendige und Zweikanal-Analogeingänge, die über einen 2:1-MUX mit dem ADC-Core verbunden sind. Diese MAX19777 Analog-Digital-Wandler verfügen über eine 12-Bit-Auflösung, eine Versorgungsspannung von 2,2 V bis 3,3 V, einen Abschaltstrom von 2 µA, einen geringen Stromverbrauch von 2,5 µA/ksps und eine niedrige Stromzufuhr von 6,2 mW bei 3 Msps. Diese Bauteile arbeiten in einem Temperaturbereich von -40 °C bis +125 °C. Diese ADCs sind in einem 8-Pin-Wafer-Level-Gehäuse (WLP) mit einer Größe von 0,857 mm x 1,431 mm untergebracht. Die Bauteile eignen sich hervorragend für tragbare, batteriebetriebene Datenerfassungsapplikationen, medizinische Messgeräte und Automobilsysteme.
Merkmale
- 3 Msps Umwandlungsrate ohne Leitungsverzögerung
- 12-Bit-Auflösung
- Einendige und Zweikanal-Analogeingänge
- Rauscharm mit einem Signal-Rausch-Verhältnis (SNR) von 72,5 dB
- Versorgungsspannung von 2,2 V bis 3,3 V
- Niedriger Stromverbrauch
- 6,2 mW bei 3 Msps
- Sehr geringer Stromverbrauch bei 2,5 μA/ksps
- 2 μA Abschaltstrom
- Kompatible serielle Schnittstellen:
- Serial Peripheral Interface (SPI)
- Queued Serial Peripheral Interface (QSPI)
- MICROWIRE
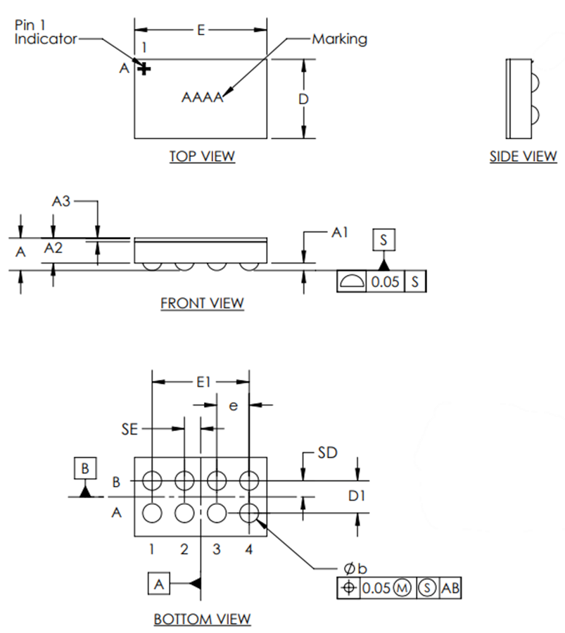
- Abmessungen: 0,857 mm x 1,431 mm
- 8-Pin-WLP-Gehäuse
- -40 °C bis 125 °C Betriebstemperaturbereich
Applikationen
- Datenerfassung
- Tragbare Datenerfassung
- Medizinische Messgeräte
- Batteriebetriebene Systeme
- Kommunikationssysteme
- Automobilsysteme
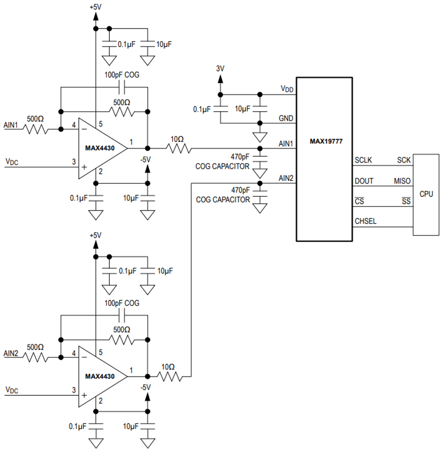
MAX19777 Funktionales Diagramm
Application Circuit Diagram
Dimensions
