Analog Devices Inc. MAX20028 Integrierter Leistungsmanagement-Schaltkreis
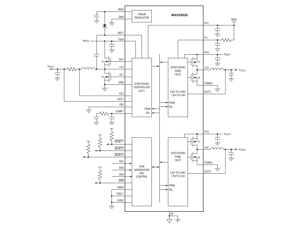
Der Analog Devices MAX20028 integrierte Leistungsmanagement-Schaltkreis (PMIC) ist ein 2,1-MHz-Mehrkanal-DC/DC-Wandler, der für Fahrzeuganwendungen ausgelegt ist. Die MAX20028 enthält einen Abwärtswandler mit hoher Spannung (OOUT1), der direkt von einer Autobatterie betrieben werden kann, und zwei Abwärtswandler mit niedriger Spannung (OUT2/OUT3), die von OUT1 in einem kleinen Footprint kaskadiert werden. Der MAX20028 verbraucht unter Nulllast-Bedingungen einen Ruhestrom von nur 30µA, was ihn ideal für Fahrzeuganwendungenmacht.Der MAX20028 PMIC-Controller (OUT1) von ADI arbeitet ununterbrochen mit einer Spannung von bis zu 36 V und ist vor Lastabwurf-Transienten von bis zu 42 V geschützt. Das Bauteil bietet eine Pin-wählbare Frequenzoption von entweder 2,1 MHz oder eine werkseitig eingestellte Frequenz für 1,05 MHz, 525 kHz, 420 kHz oder 350 kHz. Die synchronen DC/DC-Abwärtswandler mit niedriger Spannung werden direkt von OUT1 betrieben und können einen Ausgangsstrom von bis zu 3 A liefern. Der MAX20028 bietet einen Frequenzspreizungs-Freigabeeingang (SSEN), um bei Bedarf eine schnelle Verbesserung von elektromoagnetischen Störungen zu ermöglichen.
Zu den Schutzfunktionen gehören Übertemperatur-Abschaltung und Überstrombegrenzung. Der MAX20028 ist in einem seitenbenetzbaren 32-Pin-TQFN-EP-Gehäuse (5 mm x 5 mm x 0,75 mm) untergebracht und für den Betrieb über einen Automotive-Temperaturbereich von -40 °C bis +125 °C ausgelegt.
Merkmale
- DC/DC-Spannungsregler mit hohem Wirkungsgrad spart Strom
- Betriebsversorgungsspannung von 3,5 V bis 36 V
- Pin-wählbare, feste oder über einen Widerstandsteiler einstellbare Ausgangsspannung
- 350 kHz bis 2,1 MHz Betrieb
- Ruhestrom von 30 μA mit DC/DC-Wandler aktiviert
- 2,1-MHz-Zweikanal-DC/DC Wandler mit integrierten FETs sparen Platz
- OUT2 und OUT3 sind von OUT1 kaskadiert, wodurch der Wirkungsgrad verbessert wird
- Ausgangsstrom von 3 A
- Ausgangsspannung: 0,8 V bis 3,95 V
- 25 % niedrigere COUT2 und COUT3 im Vergleich zum MAX16993
- Feste oder mit Widerstandsteiler-einstellbare Ausgangsspannung
- 180 ° phasenverschobener Betrieb
- Hohe Genauigkeit um ASIL-Spezifikationen zu erfüllen
- ±1 % FB-Genauigkeit, ±2 % Ausgangsspannungsgenauigkeit und ±0,5 % OV/UV-Genauigkeit
- Hervorragendes Lasttransienten-Einschwingverhalten
- Robust für die Automotive-Umgebung
- Strommodus-Architektur mit erzwungenen PWM- und Skip-Betriebsmodi
- Frequenzsynchronisierungs-Ein-/Ausgang reduziert das Systemrauschen
- Individuelle Freigabeeingänge und RESET1-Ausgänge
- Übertemperaturschutz und Kurzschluss-Sicherung
- AECQ-100-qualifiziert
Applikationen
- Fahrzeuganwendungen
- Industrieapplikationen
- Erweiterte Fahrerassistenzsysteme (FAS)
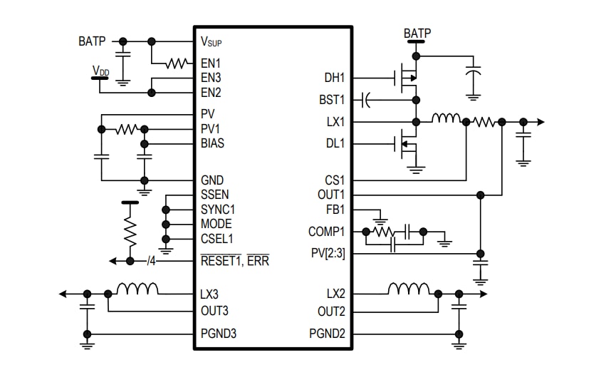
Vereinfacht Schaltschema
Typische Anwendungsschaltung
