Analog Devices / Maxim Integrated MAX20075/MAX20076/MAX25276 Mini-Abwärtswandler

Maxim Integrated MAX20075/MAX20076/MAX25276 Mini-Abwärtswandler sind mit integrierten High-Side- und Low-Side-Schaltern ausgestattet und für eine Leistung von bis zu 1,2 A ausgelegt. Die Bauteile bieten eine genaue Ausgangsspannung von ±2 % innerhalb des normalen Betriebseingangsbereichs von 6 V bis 18 V. Der Wandler ermöglicht große Eingangs-zu-Ausgangs-Umwandlungsverhältnisse mit einer Mindest-Anlaufzeit von 20 ns.

Merkmale

  • Synchroner DC/DC-Wandler mit integrierten FETs
  • MAX20075 = 0,6 A IOUT
  • Dieses Bauteil wird nur für den FPWM-Betrieb empfohlen
  • Kleine On-Time-Lösungsgröße von mindestens 20 ns ermöglicht Platzeinsparungen
  • Frequenz: 2,1 MHz
  • Programmierbarer Ausgang von 1 V bis 10 V oder Optionen mit festem Ausgang von 3,3 V und 5,0 V verfügbar
  • Fester interner Soft-Start von 2,5 ms
  • Feste Ausgangsspannung mit ±2 % Ausgangsgenauigkeit (5 V/3,3 V) oder extern einstellbarer Widerstand (1 V bis 10 V) mit einer FB-Genauigkeit von ±1,5 %
  • Innovative Strommodus-Steuerungsarchitektur reduziert den Boardplatz und die BOM insgesamt
  • PGOOD-Ausgang und Hochspannungs-EN-Eingang vereinfachen die Stromsequenzierung
  • Schutzfunktionen und der Betriebsbereich eignen sich hervorragend für Fahrzeuganwendungen
  • Betriebs-VIN-Bereich: 3,5 V bis 36 V
  • Integrierter Lastabwurfschutz: 40 V
  • 99 % Tastverhältnisbetrieb mit geringem Dropout
  • Automotive-Temperaturbereich: -40 °C bis +125 °C
  • AEC-Q100-qualifiziert

Applikationen

  • Fahrzeuganwendungen
  • Industrie
  • Hochspannungs-DC/DC-Wandler

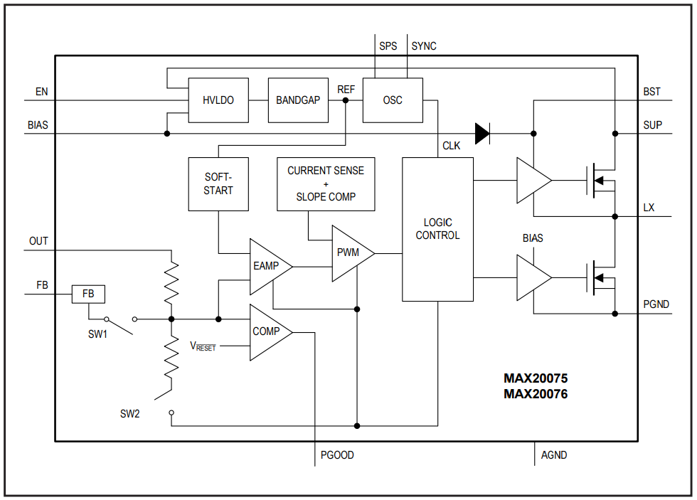
Blockdiagramm

Blockdiagramm - Analog Devices / Maxim Integrated MAX20075/MAX20076/MAX25276 Mini-Abwärtswandler
Veröffentlichungsdatum: 2019-12-19 | Aktualisiert: 2023-05-08