Analog Devices / Maxim Integrated MAX20323 USB-Typ-C CC-Pin-Überspannungsschutz

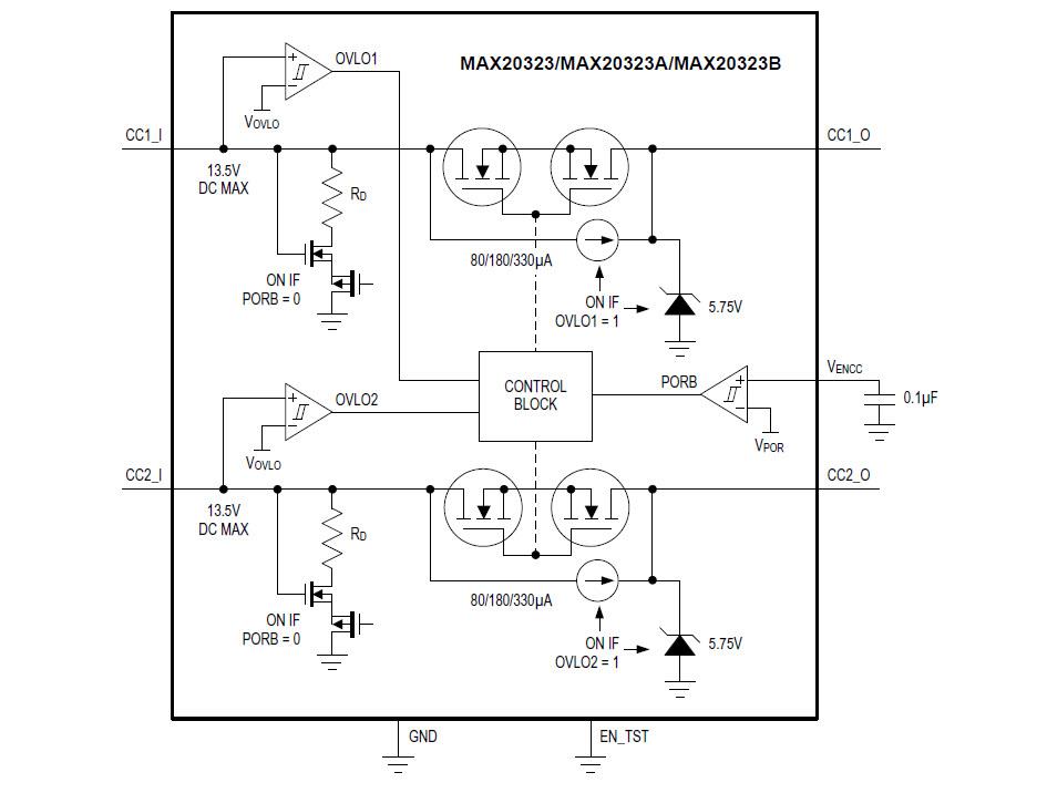
Der USB-Typ-C CC-Pin-Überspannungsschutz MAX20323 von Maxim Integrated verfügt über einen integrierten Überspannungsschwellwert und Überspannungsschutz zum Ausschalten der Schalter. Dies verhindert die Beschädigung der USB-Typ-C CC- und SBU-Pins. Die Bauteile verfügen über zwei Kanalschalter mit einem On-Widerstand, von 0,27 Ω (typisch), der eingeschaltet wird, wenn die Eingänge unterhalb des Überspannungsschwellwerts liegen. Wenn der Überspannungsschwellwert eines Kanals überschritten wird, wird der entsprechende Schalter ausgeschaltet und durch einen genauen Pullup-Strom zum Ausgang (CC1_O/CC2_O) ersetzt, der vom Eingang (CC1_I/CC2_I) stammt. Der MAX20323F hat keine Pullup-Stromfunktion.

Merkmale

  • Flexibles Systemdesign
    • Breiter Versorgungsspannungsbereich bei Betrieb: 2,5 V bis 5,5 V
    • Integrierte 270 mΩ (typisch) pro Kanal mit 1 A Gleichstromkapazität
    • Niedrige Stromversorgung von 20 µA (typisch), wenn die CC-Eingänge unterhalb des Überspannungsschwellwerts liegen
    • Genauer Pullup-Strom zu CC-Ausgängen, wenn die CC-Eingänge den Überspannungsschwellwert überschreiten (außer MAX20323F)
  • Platzsparend
    • 12-Bump-WLP-Gehäuse von 1,7x1,32 mm mit Rastermaß von 0,4 mm
  • Zuverlässiger Schutz
    • Genauer OVLO-Schwellwert: 5,75 V±0,2 V
    • Überspannungsfestigkeit bis zu 80 V (MAX20323/A/B)
    • Extrem schnelles Ausschalten: 100 ns (typisch) Reaktionszeit
    • Übertemperaturschutz

Applikationen

  • Smartphones
  • Tablets
  • Phablets
  • Industrielle PCs

Blockdiagramm

Blockdiagramm - Analog Devices / Maxim Integrated MAX20323 USB-Typ-C CC-Pin-Überspannungsschutz
Veröffentlichungsdatum: 2017-10-04 | Aktualisiert: 2023-04-13