Analog Devices / Maxim Integrated MAX20402/MAX20403 Automotive Abwärtswandler
Die synchronen Automotive-Abwärtswandler MAX20402 MAX20403 von Analog Devices verfügen über integrierte High-Side- und Low-Side-Schalter in einem winzigen Gehäuse. Die MAX20402/MAX20403 liefern bis zu 2.5A/3.5A über einen großen Eingangsspannungsbereich von 3 V bis 36 V. Das PGOOD-Signal überwacht die Spannungsqualität. Die ICs arbeiten im Dropout-Modus mit einer Einschaltdauer von 99 % und sind damit ideal für Automobil- und Industrieapplikationen. Der MAX20402/MAX20403 bietet extern programmierbare oder intern festgelegte Ausgangspannungen von 5 V und 3,3 V. Eine feste interne Frequenzauswahl von 3 MHz / 2,1 MHz / 400 kHz ist verfügbar, wodurch kleine externe Komponenten und eine reduzierte Ausgangswelligkeit ohne AM-Störung ermöglicht werden. Wenn SYNC niedrig ist, wechselt der MAX20402/MAX20403 bei leichten Lasten automatisch in den Skip-Modus mit einem extrem niedrigen Ruhestrom von 10 μ bei Nulllast.Der MAX20402/MAX20403 von Analog Devices wird mit einem Pin-wählbaren, erzwungenen PWM-Modus zur Verbesserung der EMI-Leistung angeboten. Die Wandler verfügen über eine Option für die Frequenzspreizungsmodulation, die entwickelt wurde, um EMI-Strahlungsemissionen aufgrund der Modulationsfrequenz zu minimieren.
Der MAX20402/MAX20403 ist in einem kleinen FC2QFN-Gehäuse von 3 mm x 3 mm untergebracht und implementiert nur sehr wenige externe Komponenten.
Merkmale
- Mehrere Funktionen für eine geringe Größe
- Betriebseingangsspannungsbereich von 3 V bis 36 V
- Synchroner DC/DC-Wandler mit integrierten FETs bis zu 2.5A/3.5A
- Ruhestrom im Skip-Modus: 10μA
- Schaltfrequenz: 3 MHz / 2,1 MHz / 400 kHz
- Frequenzspreizungsoption
- Fester interner Sanftanlauf von 2,5 ms
- Programmierbarer Ausgangsspannungsbereich von 0,8 V bis 12 V oder feste Optionen von 5V/3.3V verfügbar
- 99 %ige Einschaltdauer mit Low-Dropout-Controller
- Hohe Präzision für sicherheitskritische Applikationen
- ±1,5 % Ausgangsspannungsgenauigkeit in FPWM
- Präzision ermöglicht Schwellwerte für vollständig programmierbare UVLO-Schwellwerte
- Genauer PGOOD mit Fenster
- Robust für die Automotive-Umgebung
- Durchschnittlicher Strommodus, erzwungener PWM und Skip-Betrieb
- Übertemperatur- Überspannungs- und Kurzschlussschutz
- 3 mm x 3 mm FC2QFN
- Betriebstemperaturbereich: -40 °C bis +125 °C
- Lastabwurf-Toleranz: 42 V
- AEC-Q100-qualifiziert
Applikationen
- Fahrzeuganwendungen
- ADAS-Systeme
- Radarmodule
- Infotainment
- Industrieapplikationen
- Hochspannung-DC/DC-Wandler
Videos
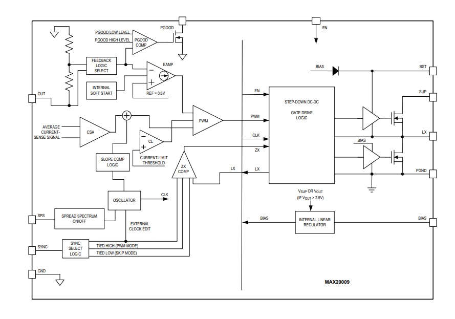
Vereinfachtes Blockdiagramm
Veröffentlichungsdatum: 2023-01-31
| Aktualisiert: 2023-05-08
