Analog Devices / Maxim Integrated MAX20408/MAX20410 Vollständig integrierte Abwärtswandler
Analog Devices MAX20408 und MAX20410 vollständig integrierte Abwärtswandler sind hochintegrierte synchrone Automotive-Abwärtswandler mit internen High-Side- und Low-Side-Schaltern. Die ICs sind für die Lieferung von bis zu 8A/10A mit Eingangsspannungen von 3,0 V bis 36 V ausgelegt. Das PGOOD-Signal kann die Spannungsqualität überwachen. Die MAX20408 und MAX20410 können im Dropout-Modus bei einem Tastverhältnis von 99 % betrieben werden, wodurch sie sich hervorragend für Fahrzeuganwendungen und Industrieapplikationen eignen.Der MAX20408/MAX20410 bietet programmierbare oder feste Ausgangsspannungsoptionen. Die hohe Schaltfrequenz bei Optionen von 2,1 MHz und 400 kHz ermöglicht kleine externe Komponenten, eine reduzierte Ausgangswelligkeit und gewährleistet, dass keine AM-Störungen auftreten. Die synchronisierte Eingangs-Programmierbarkeit ermöglicht drei Modi für eine optimierte Leistung: einen erzwungenen PWM-Modus, einen Impulssprungmodus mit extrem niedrigem Ruhestrom und eine Synchronisierung mit einem externen Taktgeber. Die Frequenzspreizungsoption reduziert EMI-abgestrahlte Emissionen.
Darüber hinaus verfügt der MAX20408/MAX20410 von Analog Devices über eine Zweiphasen-Funktion, die Designs bis zu 20 A ermöglicht. Zwei ICs können als Master und Slave mit dynamischer Stromaufteilung und einem phasenversetzten Betrieb von 180° konfiguriert werden. Der MAX20408/MAX20410 ist in einem kleinen 17-Pin-FC2QFN-Gehäuse von 3,5 mm x 3,75 mm erhältlich. Diese Bauteile sind mit der MAX20404/MAX20405/MAX20406-Produktfamilie (4 bis 6 A) Pin-zu-Pin-kompatibel.
Merkmale
- Hochleistungs-DC/DC-Wandler in einer kleinen Lösungsgröße
- Betriebseingangsspannungsbereich: 3,0 V bis 36 V
- Integrierte High-Side- und Low-Side-FETs
- Maximaler Ausgangsstrom: 8 A/10 A
- Festfrequenzoptionen: 400 kHz und 2,1 MHz
- Feste Soft-Start-Zeit von 2,5 ms
- Mindest-Einschaltzeit: 34 ns
- Programmierbarer Ausgang von 0,8 V bis 10 V mit 400 kHz, Ausgang von 0,8 V bis 6 V mit 2,1 MHz oder festen Optionen
- Ausgangsspannungsgenauigkeit: ±1,8 %
- Symmetrische und ausgeglichene SUP- und PGND-Pinbelegung für eine hervorragende EMI-Leistung
- Thermisch verbessertes 17-Pin-FC2QFN-Gehäuse von 3,5 mm x 3,75 mm
- Hoher Wirkungsgrad in allen Lastbereichen
- 10 μA Ruhestrom im Skip-Modus
- Bis zu 94,3 % Wirkungsgrad bei 12 VIN/ 5VOUT/ 2,1MHz
- Bis zu 95,6 % Wirkungsgrad bei 12 VIN/ 5VOUT/ 400.kHz
- Zweiphasen-Betrieb bis zu 20 A Lastkapazität
- Frequenzsynchronisierungs-Ein-/Ausgang
- Um 180º phasenversetzt zwischen Master und Slave
- Dynamische Stromaufteilung
- Robust für eine Automotive-Umgebung
- Erzwungener PWM- und Impulssprungbetrieb
- Betrieb mit Tastverhältnis von 99 % mit einer niedrigen Dropout-Spannung
- Unterstützt einen Lastabwurf von 42 V
- Frequenzspreizungsoption
- Power-Good-Anzeige
- Übertemperaturschutz und Kurzschluss-Sicherung
- Automotive-Temperaturbereich: -40 °C bis +125 °C
- AEC-Q100-qualifiziert
- Skalierbare Leistungslösung
- Grundfläche kompatibel mit MAX20404, MAX20405, und MAX20406
- 3,5 mm x 3,75 mm FC2QFN-17-Gehäuse
Applikationen
- Automotive-Netzteile
- Infotainment-Systeme
- Erweiterte Fahrerassistenzsysteme (FAS)
- Industrienetzteile
- Universal-Abwärtswandler
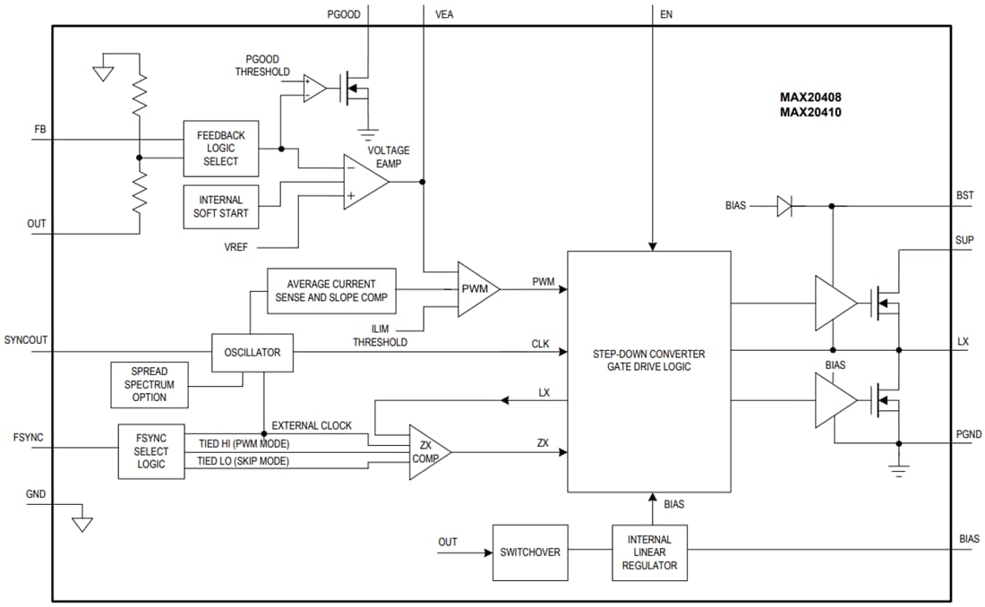
Blockdiagramm
