Analog Devices Inc. MAX2202X Evaluierungskit
Das Analog Devices MAX2202X Evaluierungskit bietet eine Demonstrationsplattform für die MAX2202x/F RS-485/RS-422-Halbduplex-Transceiver mit AutoDirection. Die MAX2202x/F Transceiver bieten eine digitale galvanische Trennung von 3,5 kVRMS zwischen der Kabelseite (RS-485/RS-422 Treiber-/Empfängerseite) und der UART-Seite des Bauteils. Diese Bauteile verfügen über eine proprietäre AutoDirection-Steuerung, die sie ideal für Applikationen wie isolierte RS-485-Anschlüsse macht, bei denen der Treibereingang in Verbindung mit dem Treiber-aktivierten Signal verwendet wird, um den Differential-Bus zu steuern.Das MAX2202X Evaluierungskit verfügt über einen vorinstallierten MAX22028 in einem 8-Pin-Wide-Body-SOIC-Gehäuse, kann aber auch zur Evaluierung des MAX22025/F, MAX22027/F und MAX22028F verwendet werden.
Merkmale
- Wird von einer einzelnen 3,3-V-Versorgung betrieben
- Verteiler-Steckverbinder für einfach RS-485-Evaluierung
- Isolierung von 3.500 VRMS für die 60 s
- Vollständig bestückt und getestet
Applikationen
- Lesegeräte
- Heizung, Lüftung und Klimaanlage (HLK)
- Industrieautomatisierungsanlagen
- Speicherprogrammierbare Steuerungen
Erforderliche Ausrüstung
- DC-Netzteil von 3,3 V, 500 mA
- Signal-/Funktionsgenerator
- Oszilloskop
Board-Layout
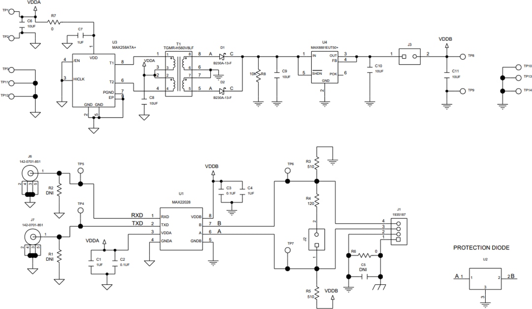
Schaltschema
Veröffentlichungsdatum: 2020-06-24
| Aktualisiert: 2024-05-31
