Analog Devices Inc. MAX25201/MAX25202 Synchrone HV-Boost Controller
Die synchronen HV-Aufwärtsregler der Baureihe MAX25201/MAX25202 von Analog Devices bieten einen Abschaltstrom von 1,5μA (typisch) für Aufwärtswandler mit großem Eingangsspannungsbereich. Der Eingangsbetriebsspannungsbereich von 4,5 V bis 36 V macht diese Bauteile ideal für Fahrzeuganwendungen. Der MAX25201/MAX25202 arbeitet direkt an einem Eingang der Fahrzeugbatterie und wird durch den internen Low-Dropout-Regler mit einer Ausgangsspannung von 5 V aktiviert. Nach dem Einschalten kann der Eingangsbetriebsbereich bis hinunter auf 1,8 V erweitert werden.Die MAX25201/MAX25202 synchronen HV-Boost Controller von ADI bieten einen Schaltfrequenzbetrieb (bis zu 2,2 MHz), reduzieren die Ausgangswelligkeit, verhindern AM-Band-Interferenzen und ermöglichen die Verwendung von kleineren externen Komponenten. Die Schaltfrequenz ist über einen Widerstand von 220 kHz bis 2,2 MHz einstellbar.
Die MAX25201/MAX25202 Controller werden über einen Automotive-Temperaturbereich von -40 °C bis +125 °C betrieben und umfassen eine Zyklus-für-Zyklus-Strombegrenzung und thermische Abschaltschutz-Funktionen.
Merkmale
- Erfüllt die strengen OEM-Modul-Stromverbrauchs- und Leistungsspezifikationen
- Ruhestrom im Impulssprungmodus: 20 μA
- FB-Spannungsgenauigkeit: ±1,5 %
- Ausgangsspannungsbereich: fest oder einstellbar zwischen 3,5 V und 60 V
- EMI-Reduktionsfunktionen reduzieren Störungen mit empfindlichen Funkbändern, ohne den großen Eingangsspannungsbereich zu beeinträchtigen
- Frequenzspreizungsoption
- Eingang für Frequenzsynchronisierung
- Widerstandsprogrammierbare Frequenz zwischen 200 kHz und 2,2 MHz
- Ermöglicht Kaltstart-Designs
- Wird nach der Inbetriebnahme bis hinunter auf 1,8 V betrieben
- Breiter Eingangsversorgungsbereich von 4,5 V bis 36 V
- Integration und thermisch verbesserte Gehäuse sparen Boardplatz und Kosten
- Strommodus-Controller mit erzwungenen und impulsüberspringenden Modi
- Thermisch verbessertes 16-Pin-TQFN-EP-Gehäuse
- Schutzfunktionen verbessern die Systemzuverlässigkeit
- Versorgungs-Unterspannungssperre
- Übertemperaturschutz und Kurzschluss-Sicherung
Applikationen
- Infotainmentsysteme
- Kombiinstrumentsysteme
- E-Call
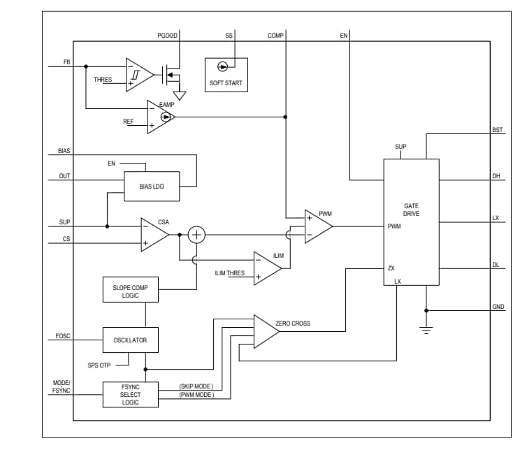
Blockdiagramm
Veröffentlichungsdatum: 2020-11-16
| Aktualisiert: 2024-07-29
