Analog Devices Inc. MAX25210 Automotive-Linear-Stromregler

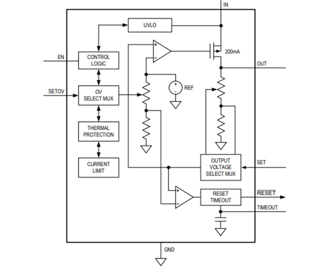
Der MAX25210 Automotive-Linear-Stromregler von Analog Devices Inc. arbeitet mit einer Eingangsspannung von 3,5 V bis 30,0 V, liefert einen Laststrom von bis zu 300 mA und verbraucht typischerweise einen Ruhestrom von nur 10µA ohne Last. Außerdem verbraucht der MAX25210 im ausgeschalteten Zustand Strom von nur 2µA (typisch). Der MAX25210 kann entweder mit einer festen Ausgangsspannung (3,3 V oder 5,0 V) oder einer einstellbaren Ausgangsspannung unter Verwendung eines externen Widerstandsteilers konfiguriert werden. Der MAX25210 arbeitet im Automotive-Temperaturbereich von -40°C bis +125°C.

Der MAX25210 Automotive-Regler von ADI bietet einen Freigabeeingang, eine Kurzschluss-Sicherung und eine thermische Abschaltung. Der MAX25210 ist in einem platzsparenden, thermisch verbesserten 8-Pin-TDFN-Gehäuse von 3 mm x 3 mm erhältlich und eignet sich hervorragend für den Einsatz in Automotive- und batteriebetriebenen Systemen.

Merkmale

  • Ermöglicht Systemdesignern, die strengen Modulanforderungen für einen Ruhestrom von 100 μA zu erfüllen
    • Niedriger Ruhestrom von 10 µA
    • 300 mA Ausgangsstrombelastbarkeit (300 mA, 200 mA, 100 mA, und 50 mA Varianten)
    • Vom Benutzer wählbare Ausgangsspannung (3,3 V oder 5 V fest und 0,6 V bis 11 V einstellbar mit externem Widerstandsteiler)
  • Die winzigen Ausgangskondensatoren reduzieren den Board-Platz und die BOM-Kosten, während sie einen stabilen Betrieb mit einem 2,2 µF Ausgangskondensator liefern.
  • Präziser Reset-Ausgang mit einstellbarer Verzögerung macht einen separaten Reset-IC überflüssig
    • Open-Drain-Reset-Ausgang mit einstellbarer Verzögerung
    • Feste Reset-Schwellenwertoptionen: 87,5 % oder 93,5 %
  • Kann unter Kaltstartbedingungen betrieben werden
    • Niedrige Dropout-Spannung von 280 mV bei 200 mA
    • Großer Eingangsspannungsbereich von 3,5 V bis 30 V, 42 V tolerant.
  • Robuste Leistung in Automotive-Umgebungen
    • Thermische Abschaltung und Kurzschluss-Sicherung
    • Hochspannungs-Freigabeeingang (42 V)
    • -40 °C bis +125 °C Automotive-Temperaturbereich
    • Für Fahrzeuganwendungen gemäß AEC-Q100 qualifiziert

Applikationen

  • Automotive
    • Automotive-Haupteinheiten
    • Infotainment
    • Telematik
    • Kombiinstrumente
    • Automotive-Module mit Dauerbetrieb
  • Batteriebetriebene Systeme
  • Telekommunikation
  • Industrieapplikationen

Blockdiagramm

Blockdiagramm - Analog Devices Inc. MAX25210 Automotive-Linear-Stromregler
Veröffentlichungsdatum: 2020-07-29 | Aktualisiert: 2024-06-14