Analog Devices / Maxim Integrated MAX25232 Evaluierungskit
Das Analog Devices MAX25232 Evaluierungskit evaluiert den MAX25232 2,1-MHz-/400-kHz-Hochspannungs-Mini-Abwärtswandler in einem seitenbenetzbaren 12-Pin-TDFN-Gehäuse. Dieses Kit bietet einen Eingangsversorgungsbereich von 3,5 V bis 36 V, einen Ausgangsnennstrom von 2,5 A und ein bewährtes PCB-Layout. Das Standard-Evaluierungskit wird mit dem installierten MAX252321TCA/V+ geliefert, kann aber zur Evaluierung anderer MAX25232-Ausführungen mit minimalen Änderungen der Bauelemente verwendet werden. Das MAX25232 Evaluierungskit von Analog Devices benötigt das MAX25232 Evaluierungskit, eine Stromversorgung, ein Voltmeter und eine elektronische Last.Merkmale
- Eingangsversorgungsbereich: 3,5 V bis 36 V
- Feste Ausgangsspannung von 5 V oder 3,3 V oder einstellbar zwischen 1 V und 10 V
- Liefert einen Ausgangsstrom von bis zu 2,5 A
- Eingang für Frequenzsynchronisierung
- Vollständig bestückt und getestet
- Freigabeeingang
- Spannungsüberwachungs-PGOOD-Ausgang
- Bewährtes PCB-Layout
Erforderliche Ausrüstung
- MAX25232 Evaluierungskit
- Netzteil
- Voltmeter
- Elektronische Last
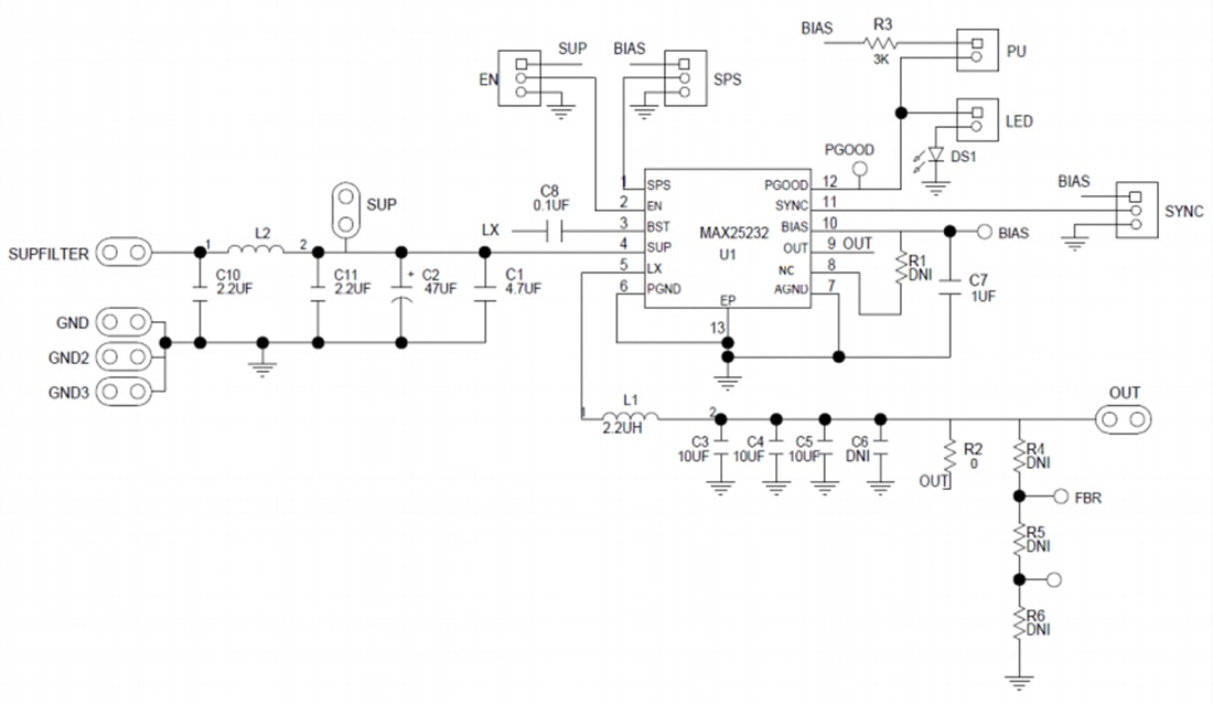
Schaltplan
Veröffentlichungsdatum: 2021-01-07
| Aktualisiert: 2023-04-14
