Analog Devices / Maxim Integrated MAX25256 H-Brücken-Transformatortreiber
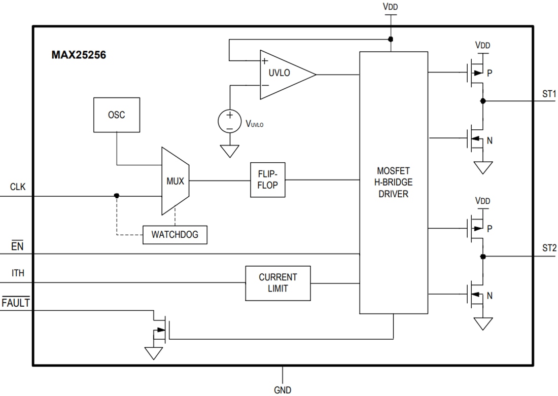
Der Analog Devices MAX25256 H-Brücken-Transformatortreiber bietet eine einfache Lösung für die Erstellung von isolierten Stromversorgungen bis zu 10 W. Das Bauteil steuert eine Primärspule eines Transformator’s mit einem Strom bis zu 300 mA von einer großen Gleichstromversorgung (DC) von 8 V bis 36 V an. Das Sekundär-Primär-Spulenverhältnis des Transformator’s legt die Ausgangsspannung fest und ermöglicht die Auswahl beinahe jeder isolierten Ausgangsspannung. Das Bauteil hat eine einstellbare Strombegrenzung, um die indirekte Begrenzung des sekundären Laststroms zu ermöglichen. Ein externer Widerstand legt die Strombegrenzung des MAX25256 fest. Ein Ausgang stellt fest, wenn vom Bauteil eine Übertemperatur- oder Überstrombedingung erkannt wird. Außerdem enthält das Bauteil einen Stromsparmodus, um den gesamten Versorgungsstrom auf 0,65 mA (typisch) zu reduzieren, wenn der Treiber nicht verwendet wird.Das Bauteil kann mit dem internen Oszillator oder von einem externen Taktgeber betrieben werden, um mehrere MAX25256 Bauteile zu synchronisieren und die Schaltfrequenz genau festzulegen. Die interne Schaltung gewährleistet ein festes Tastverhältnis von 50 %, um einen DC-Fluss durch den Transformator unabhängig von der verwendeten Taktquelle zu verhindern.
Das Modul von Analog Devices ist in einem kleinen 10-Pin-TDFN-Gehäuse (3 mm x 3 mm) untergebracht und für einen Automotive-Temperaturbereich von -40 °C bis +125 °C spezifiziert.
Merkmale
- Einfaches, flexibles Design
- Versorgungsbereich: 8 V bis 36 V
- Wirkungsgrad von bis zu 90 %
- Versorgt den Transformator mit bis zu 10 W
- Unterspannungssperre (UVLO)
- Kompatible Logikschnittstelle von 2,5 V bis 5 V
- Interne oder externe Taktquelle
- Einstellbarer Überstromschwellenwert
- Integrierter Systemschutz
- Fehlererkennung und -anzeige
- Überstrombegrenzung
- Übertemperaturschutz
- Spart Platz auf dem Board
- Kleines 10-Pin-TDFN-Gehäuse (3 mm x 3 mm)
- AECQ-100-qualifiziert
Applikationen
- Isolierte Gate-Treiber-Versorgungen
- Isolierte Versorgungen für Controller Area Network (CAN), serielle Peripherieschnittstelle (SPI), I2C usw.
- Isolierte Versorgungen für die Motorsteuerung
- Dual-Batteriesysteme
Funktionsdiagramm
Veröffentlichungsdatum: 2021-09-03
| Aktualisiert: 2023-04-17
