Analog Devices / Maxim Integrated MAX25510 und MAX25511 Integrierte Aufwärtswandler
Analog Devices MAX25510 und MAX25511 integrierte Aufwärtswandler sind weiße LED-Vierkanal-Hintergrundbeleuchtungstreiber. Diese Wandler von Analog Devices verfügen über einen integrierten Strommodus-Aufwärtswandler, der über einen Schaltfrequenzbereich von 400 kHz bis 2,2 MHz betrieben wird und eine Frequenzspreizung enthält. Die Phasenverschiebung der Ausgangskanäle ist als Option zur weiteren Reduzierung von EMI enthalten.Merkmale
- Wird nach dem Einschalten auf einem Batterieeingang bis hinunter zu 3 V betrieben
- Großes Aufwärts-Tastverhältnis zur Unterstützung einer niedrigen Eingangsspannung
- Aufwärts- oder SEPIC-Strommodus-DC/DC-Controller
- Betriebsfrequenzbereich: 400 kHz bis 2,2 MHz
- Frequenzspreizung verfügbar
- Kann auf einen externen Taktgeber synchronisiert werden
- LED-Stromsenken
- Ausgangsstrom pro Kette: bis zu 120 mA
- Niedrige OUT_Regelungsspannung für den besten Wirkungsgrad
- Optionale Phasenverschiebung von Ausgängen
- 16667:1 Verdunkelungsverhältnis bei 200 Hz
- NTC-Eingang für LED-Strom-Foldback
- Zur analogen Verdunkelung fähig
- Integrierter automatischer Ausblendfunktionsumfang
- FLTB-Ausgang bietet Diagnoseinformationen
- Kurzgeschlossene oder offene LEDs
- Thermische Abschaltung
- Ausgangsunterspannung
- Kompaktes TQFN-Gehäuse von 4 mm x 4 mm
- AEC-Q100 Klasse 1
Applikationen
- Automotive-Kombiinstrumente
- Zentrale Automotive-Informationsdisplays
- Automotive-Frontscheibendisplays
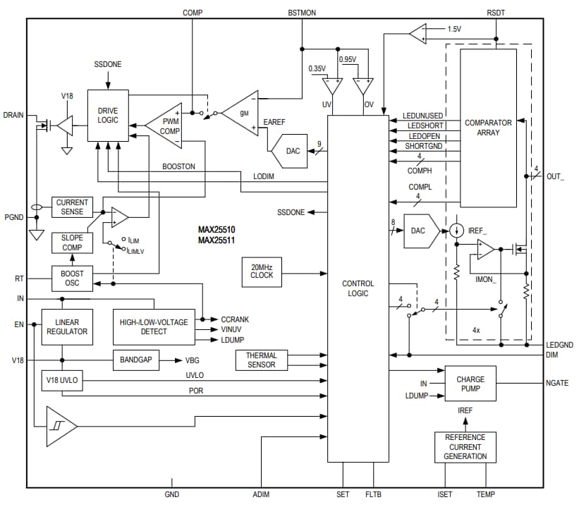
Blockdiagramm
Veröffentlichungsdatum: 2021-09-07
| Aktualisiert: 2023-04-18
