Analog Devices / Maxim Integrated MAX31840 MR16-LED-Treiber
Der MAX31840 MR16-LED-Treiber von Maxim Integrated ist ein IC für dimmbare 12V-MR16-, AR111- und sonstige 12V-Beleuchtungs-Applikationen. Der MAX31840 ist ein MR16-LED-Treiber der nächsten Generation, der BOM, Kosten und Boardfläche reduziert.Der IC integriert eine Reihe von Mehrwert-Funktionen: tiefe Verdunkelung, Ableit-Steuerung, konstante Helligkeitssteuerung und einen Aufwärts-FET. Dies verbessert die elektronische Transformator-Kompatibilität mit Standard-Trailing-Edge-Dimmern.
Der MAX31840 wurde für die Aufwärts-Architektur entwickelt, um mit 35W-MR16-LED-Ersatzlampen und Lampen mit höheren Wattzahlen verwendet zu werden.
Merkmale
- Die hohe Integration senkt den PCB-Platzbedarf und die BOM-Kosten
- Hohe Leistungsfähigkeit für Verdunkelungsanforderungen von neuen LEDs
- 36V-Aufwärts-n-Kanal-DMOSFET
- Ableit-FET-Steuerung
- Tiefe Verdunkelungssteuerung
- Konstante Helligkeitssteuerung
- Interne Kompensation
- LED-Überspannungsschutz
- Überstrom- und Übertemperaturschutz
- Erfüllt California Title 24 Teil 6 JA8
- Flackern <30 %
- >0,9 Leistungsfaktor
- Verdunkelung bis <1 % Helligkeit, abhängig von den LEDs
- Enge LED-Stromregelung von ± 2 % (typisch)
Applikationen
- 12 V MR16 GU5.3 LED-Lampe
- Weitere 12V-LED-Lampen (MR11, AR111, 12V-Schienenleuchten)
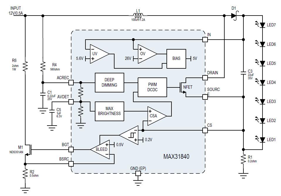
MAX31840 Blockdiagramm
Veröffentlichungsdatum: 2017-08-15
| Aktualisiert: 2023-04-14
