Analog Devices / Maxim Integrated MAX40200EVKIT Dioden-Evaluierungskit

Das MAX40200EVKIT Dioden-Evaluierungskit von Maxim ist ein bewährtes Design für die Evaluierung der MAX40200 „idealen Diode“. Dieses Evaluierungskit demonstriert den MAX40200 in einem kleinen, platzsparenden 4-Bump-Wafer-Level-Gehäuse (WLP). Zwar ist der MAX40200 auch in einem 5-poligen SOT23-Gehäuse (MAX40200AUK+) erhältlich, aber dieses Gehäuse ist nicht kompatibel mit diesem Evaluierungskit. Das Evaluierungskit ist mit zwei bereits installierten MAX40200ANS+ Geräten erhältlich. Das MAX40200 Bauteil ist ein Stromschalter, der einen so kleinen Spannungsabfall hat, dass er beinahe zu einer „idealen Diode“ wird.

Merkmale

  • Spannungsabfall von weniger als 45 mV bei 500 mA
  • Weniger als 2 µA Ableitstrom bei umgekehrter Vorspannung
  • Versorgungsspannungsbereich zwischen 1,5 V und 5,5 V
  • Niedriger Versorgungsruhestrom: 7 µA (typ.) und 18 µA (max.)
  • Thermischer Selbstschutz
  • Winziges 4-Bump-WLP von 0,73 mm x 0,73 mm
  • Temperaturbereich von -40 °C bis 125 °C
  • Evaluiert den MAX40200ANS+
  • Eignet sich für benutzerfreundliche Komponenten
  • Bewährtes PCB-Layout
  • Vollständig bestückt und getestet

Lieferumfang Kit

  • +6 V DC-Stromversorgung
  • Elektronische Last, die 1 A ableiten kann (z.B. HP6060B)
  • Präzisions-Voltmeter

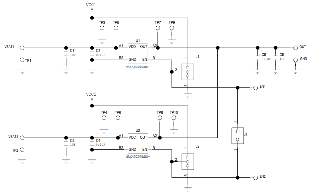
MAX40200 Evaluierungskit - Schaltplan

Schaltplan - Analog Devices / Maxim Integrated MAX40200EVKIT Dioden-Evaluierungskit

Videos

Veröffentlichungsdatum: 2017-06-13 | Aktualisiert: 2023-04-18