Analog Devices / Maxim Integrated MAX6079 Evaluierungskit
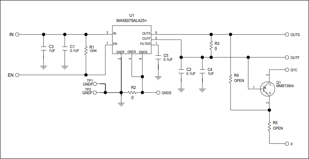
Das MAX6079 Evaluierungskit von Maxim Integrated ist ein bewährtes Design zur Evaluierung der MAX6079 rauscharmen Präzisions-Keramik-Spannungsreferenz. Die Ausgangsspannung ist auf 2,5 V eingestellt. Das Kit wird mit einem vorinstallierten MAX6079ALA25+ in einem 8-Pin-Keramik-LCC-Gehäuse (Leadless Chip Carrier, LCC) geliefert.Merkmale
- Für Präzisionsstromquelle konfigurierbar
- Bewährtes PCB-Layout
- Vollständig bestückt und getestet
MAX6079 Evaluierungskit - Schaltplan
Veröffentlichungsdatum: 2019-03-04
| Aktualisiert: 2023-04-21
