Analog Devices Inc. MAX77597 Evaluierungskit
Das Analog Devices MAX77597 Evaluierungskit demonstriert den synchronen MAX77596 Abwärtswandler-IC mit integrierten Schaltern. Das Evaluierungskit wird über einen großen Eingangsbereich von 3,5 V bis 36 V betrieben und kann Lasten von bis zu 300 mA unterstützen. Das Analog Devices MAX77597 Evaluierungskit wird standardmäßig mit der Version des ICs geliefert, welche eine feste Ausgangsspannung von 3,3 V aufweist. Es kann einfach modifiziert werden, um die Versionen mit einem festen Ausgang von 5 V oder mit einer einstellbaren Ausgangsspannung zu evaluieren. Das Evaluierungskit enthält Steckbrücken zur Aktivierung/Deaktivierung des Bauteils und zur Auswahl des erzwungenen PWM-Modus (FPWM) oder Skip-Modus-Betriebs. Ein RESETB-Testpunkt ist zur Überwachung der Spannungsqualität des Wandlerausgangs verfügbar.Merkmale
- Evaluiert sowohl die festen Ausgangs- als auch die einstellbaren Ausgangs-Versionen (3,3-V-Version vorinstalliert)
- Eingangsspannungsbereich von 3,5 V bis 36 V
- Maximale Last: 300 mA
- Demonstriert einen Ruhestrom von 1,1 µA bei einem Eingang von 14 V
- RESET-Ausgangs-Testpunkt
- Einfaches Zweischicht-Board dient als Referenzdesign
- Bewährtes PCB-Layout
- Vollständig bestückt und getestet
Applikationen
- Tragbare Geräte, die mit 2s, 3s oder 4s Li+ Batterien betrieben werden
- USB Type-C™-Bauteile
- Punktlast-Applikationen (PoL)
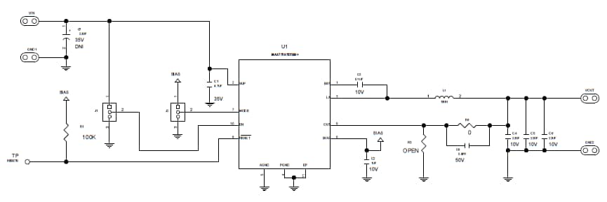
Schaltschema
Veröffentlichungsdatum: 2020-10-27
| Aktualisiert: 2024-07-17
