Analog Devices Inc. MAX77751 Eigenständiges 3,15 A USB-C-Ladegerät

Das MAX77751 eigenständige USB-C-Ladegerät mit 3,15 A von Analog Devices ist ein 3,15-A-Ladegerät mit integrierter USB Type-C® -CC-Erkennung und Reverse-Boost-Funktion. Einfache Konfiguration des Schnellladestroms und der Ladestromschwellenwerte mit Widerständen. Das MAX77751 arbeitet mit einer Eingangsspannung von 4,5 V bis 13,7 V. Das MAX77751 eigenständige USB-C-Ladegerät mit 3,15 A von Analog Devices ist ein 3,15-A-Ladegerät hat eine maximale Eingangsstrombegrenzung von 3 A Der IC implementiert auch die adaptive Eingangsstrombegrenzungsfunktion (AICL). Dadurch wird die Eingangsspannung durch Reduzierung des Eingangsstroms geregelt, um zu verhindern, dass die Spannung eines schwachen Adapters zusammenbricht oder eingezogen wird.

Merkmale

  • Schutz von bis zu 16 V
  • Maximale Eingangsbetriebsspannung: 13,7 V
  • Maximaler Ladestrom: 3,15 A
  • Entladestromschutz: 6 A
  • Keine Firmware oder Kommunikation erforderlich
  • Integrierte USB-Erkennung
    • CC-Erkennung für USB Type-C
    • BC1.2-Erkennung für ältere SDP, DCP und CDP
    • Automatische Konfiguration der Eingangsstrombegrenzung
    • Eingangsspannungsregelung mit adaptiver Eingangsstrombegrenzung (AICL)
  • Reverse-Boost-Fähigkeit von bis zu 5,1 V, 1,5 A
  • Pin-Steuerung aller Funktionen
    • Über einen Widerstand konfigurierbarer Schnellladestrom
    • Über einen Widerstand konfigurierbarer Ladestromschwellenwert
    • ENBST-Pin zur Aktivierung und Deaktivierung von Reverse-Boost
    • STAT-Pin zur Anzeige des Ladestatus
    • INOKB-Pin zur Anzeige des Power-OK (POK) für den Eingang
    • ITOPOFF-Pin zur Deaktivierung des Ladens
  • Integrierter Batterie-True-Disconnect-FET
  • 24-Pin-FC2QFN-Gehäuse von 3 mm x 3 mm

Applikationen

  • Anschlüsse für mobile Verkaufsstellen (mPOS)
  • Tragbare medizinische Geräte
  • Drahtlose Kopfhörer
  • GPS-Tracker
  • Ladeschalen für Wearables
  • Powerbanks (Ladegeräte)
  • Mobile Router

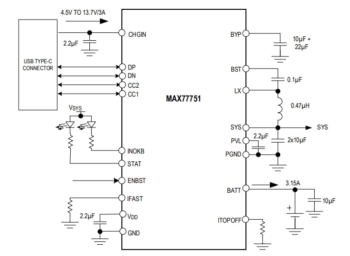
Blockdiagramm

Blockdiagramm - Analog Devices Inc. MAX77751 Eigenständiges 3,15 A USB-C-Ladegerät
Veröffentlichungsdatum: 2020-07-21 | Aktualisiert: 2024-06-11