Analog Devices / Maxim Integrated MAX8686 Single/Multiphase DC-DC Converters

Analog Devices Inc. MAX8686 Single/Multiphase DC-DC Converters with integrated MOSFETs operate from a 4.5V to 20V input supply and generate an adjustable output voltage from 0.7V to 5.5V while delivering up to 25A per phase. ADI MAX8686 features programmable phase-shedding capability for improved efficiency during reduced load conditions. This ADI DC-DC converter employs a peak current-mode architecture that operates with an adjustable switching frequency from 300kHz to 1MHz. An adjustable current-limit threshold allows for optimization for different applications with different load currents. This Maxim Integrated DC-DC converter can be paralleled (up to eight) together in a true multiphase mode to deliver up to 200A of output current. It is ideal for use in a variety of applications, including DDR memory, POL power supplies, servers, telecom equipment, and more.

Features

  • Operating range from 4.5V to 20V input supply
  • 1% Reference voltage accuracy over temperature
  • Reference Input (REFIN) for output tracking or system reference voltage
  • Adjustable switching frequency from 300kHz to 1MHz
  • Single/multiphase operation delivers up to 25A/200A with integrated MOSFETs
  • Adjustable current limit
  • Monotonic output voltage at startup (Prebias)
  • Output sink and source current capability
  • Adjustable soft-start
  • Thermal-overload protection
  • Output overvoltage protection

Applications

  • POL power supplies
  • Module replacements
  • Telecom equipment
  • Networking equipment
  • Servers
  • DDR memory

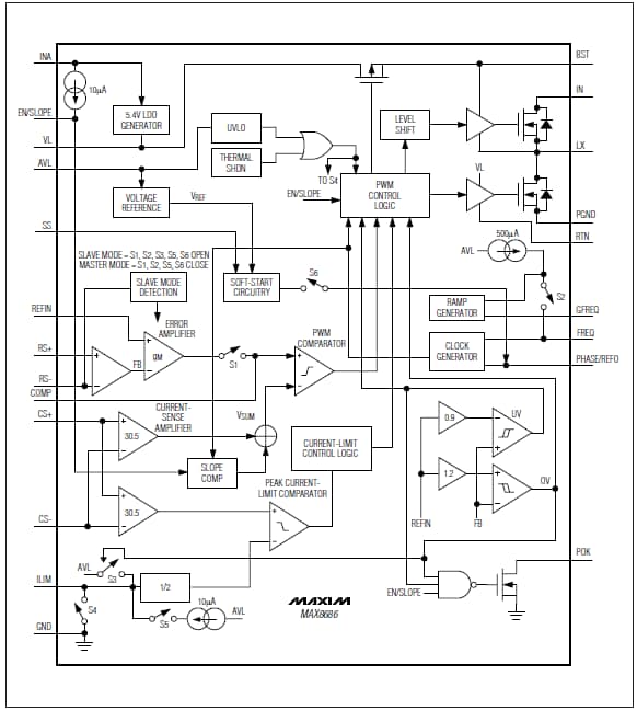
Block Diagram

Block Diagram - Analog Devices / Maxim Integrated MAX8686 Single/Multiphase DC-DC Converters
Veröffentlichungsdatum: 2012-04-19 | Aktualisiert: 2023-04-12