Analog Devices Inc. MAXM17537 SiP-Abwärtsleistungsmodul
Das SiP-Abwärtsleistungsmodul MAXM17537 von Analog Devices Inc. ist Teil der Himalaya-Baureihe von Spannungsregler-ICs und Leistungsmodulen, die kühlere, kleinere und einfachere Stromversorgungslösungen ermöglichen. Das benutzerfreundliche Modul MAXM17537 kombiniert einen Schaltnetzteil-Controller, Dual-N-Kanal-MOSFET-Leistungsschalter, eine vollständig geschirmte Induktivität und die Kompensationskomponenten in einem thermisch effizienten SiP-Gehäuse (System-in-Package) mit niedrigem Profil.Der MAXM17537 arbeitet über einen breiten Eingangsspannungsbereich von 4,5 V bis 60 V und liefert einen Dauerausgangsstrom von bis zu 3 A mit hervorragender Leitungs- und Lastregelung über einen Ausgangsspannungsbereich von 8 V bis 24 V. Der MAXM17537 bietet eine echte Plug-and-Play-Stromversorgungslösung, die einen hohen Integrationsgrad nutzt, was die Komplexität des Designs und die Fertigungsrisiken erheblich reduziert.
Das Bauteil kann im Pulsweitenmodulationsmodus (PWM), Pulsfrequenzmodulationsmodus (PFM) oder diskontinuierlichen Leitungsmodus (DCM) betrieben werden. Der MAXM17537 ist in einem kompakten 29-Pin-SiP-Gehäuse mit hoher Wärmeabgabe und niedrigem Profil von 9 mm x 15 mm x 4,32 mm verfügbar. Das SiP-Gehäuse reduziert die Verlustleistung, verbessert den Wirkungsgrad und eignet sich für die automatisierte Leiterplattenbestückung.
Merkmale
- Reduziert die Design-Komplexität, die Fertigungsrisiken und die Markteinführung
- Integrierter synchroner DC/DC-Abwärtswandler
- Integrierte Induktivität
- Integrierte FETs
- Integrierte Kompensationskomponenten
- Spart Platinenfläche in platzbeschränkten Applikationen
- Vollständig integriertes Abwärts-Schaltnetzteil in einem einzigen Gehäuse
- SiP-Gehäuse mit kleinem Profil, 9 mm x 15 mm x 4,32 mm
- Vereinfachtes PCB-Design mit minimalen externen BOM-Komponenten
- Bietet Flexibilität für Leistungs-Design-Optimierung
- Großer Eingangsspannungsbereich von 4,5 V bis 60 V
- Einstellbarer Ausgangsspannungsbereich von 8 V bis 24 V
- Einstellbare Frequenz mit externer Frequenzsynchronisierung (100 kHz bis 2,2 MHz)
- PWM-, PFM- oder DCM-Stromregelung
- Programmierbarer Sanftanlauf
- Zusätzlicher Bootstrap-LDO für einen verbesserten Wirkungsgrad
- Optional programmierbare EN/UVLO
- Zuverlässiger Betrieb in widrigen Industrieumgebungen
- Integrierter thermischer Schutz
- Hiccup-Modus-Überlastschutz
- RESET-Ausgangsspannungsüberwachung
- -40 °C bis +125 °C Betriebstemperaturbereich
Applikationen
- Prüf- und Messgeräte
- Verteilte Versorgungsregelung
- FPGA- und DSP-Punktlast-Regler
- Basisstation-Punktlast-Regler
- HLK und Gebäudeleittechnik
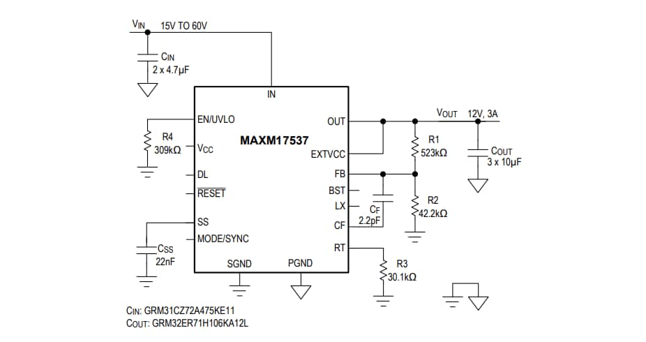
Typische Applikations-Schaltung
