Analog Devices / Maxim Integrated Himalaya uSLIC™ MAXM17900 Abwärtsleistungsmodule

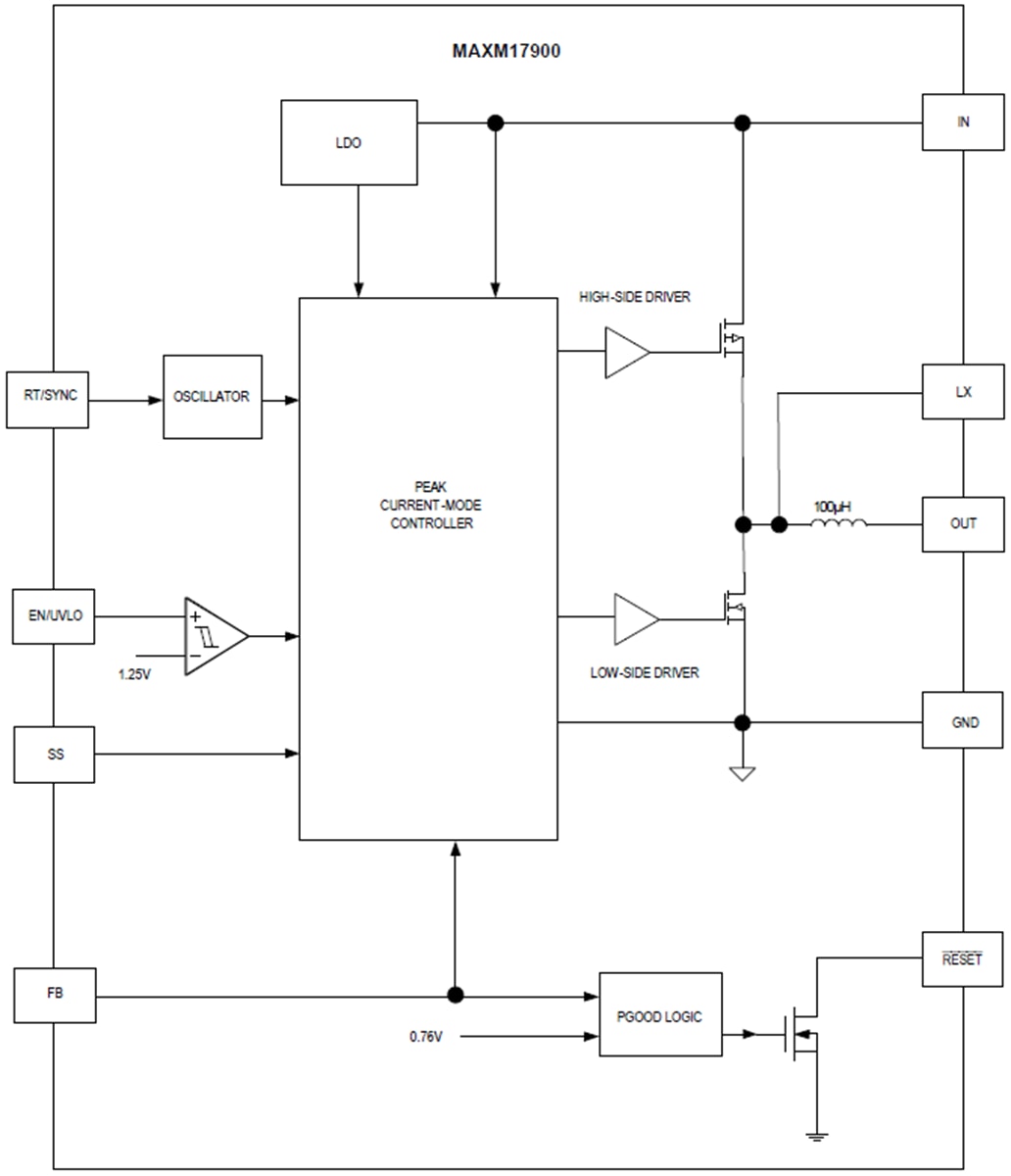
Das Maxim Himalaya uSLIC™ MAXM17900 DC/DC-Abwärtsleistungsmodul enthält einen Controller, MOSFETs, eine Induktivität sowie die Ausgleichskomponenten in einem kompakten uSLIC™-Gehäuse. Das Bauteil wird von einer Eingangsspannung von 4,0 V bis 21 V betrieben. Das MAXM17900 unterstützt eine einstellbare Ausgangsspannung von 0,9 V bis 5,5 V und liefert einen Laststrom von bis zu 100 mA. Der hohe Integrationsgrad reduziert deutlich die Design-Komplexität sowie die Fertigungsrisiken und bietet eine echte Plug-and-Play-Netzteillösung, die eine schnellere Markteinführung ermöglicht.

Das MAXM17900 verwendet eine Spitzenstromregelung und arbeitet im Pulsweitenmodulations-(PWM)-Modus. Das Bauteil ist in einem thermisch verbesserten, kompakten 10-Pin-uSLIC-Gehäuse von 2,6 mm x 3 mm x 1,5 mm untergebracht. Das MAXM17900 ist für den Betrieb über den gesamten Industrie-/Automotive-Temperaturbereich von -40 °C bis +125 °C ausgelegt.

Merkmale

  • Benutzerfreundlich
    • Großer 4V- bis 21V-Eingang
    • Einstellbarer Ausgang von 0,9 V bis 5,5 V
    • ±1,75 % Rückkopplungsspannungsgenauigkeit
    • Bis zu 100 mA Ausgangsstromkapazität
    • Intern kompensiert
    • Alle Keramikkondensatoren und extrem kompakte Lösungsgröße
  • Hoher Wirkungsgrad
    • Feste Pulsweitenmodulations-Frequenz
    • Abschaltstrom so niedrig wie 1,2 μA (typisch)
  • Flexibles Design
    • Programmierbarer Sanftanlauf und Vorspannungs-Inbetriebnahme
    • Open-Drain-Power-Good-Ausgang (RESET-Pin)
    • Programmierbarer EN/UVLO-Schwellenwert
  • Robuster Betrieb
    • HICCUP-Überstromschutz
    • Übertemperaturschutz
    • -40 °C bis +125 °C Industrie-/Automobiltemperaturbereich

Applikationen

  • Industriesensoren
  • Motor-Encoder
  • 4 mA bis 20 mA Stromschleifensensoren
  • Hochspannungs-LDO-Ersatz
  • HLK- und Gebäudeautomatisierung

Videos

Funktionsdiagramm

Blockdiagramm - Analog Devices / Maxim Integrated Himalaya uSLIC™ MAXM17900 Abwärtsleistungsmodule
Veröffentlichungsdatum: 2018-10-04 | Aktualisiert: 2023-04-24