Analog Devices Inc. MAXM17904x Evaluierungskits
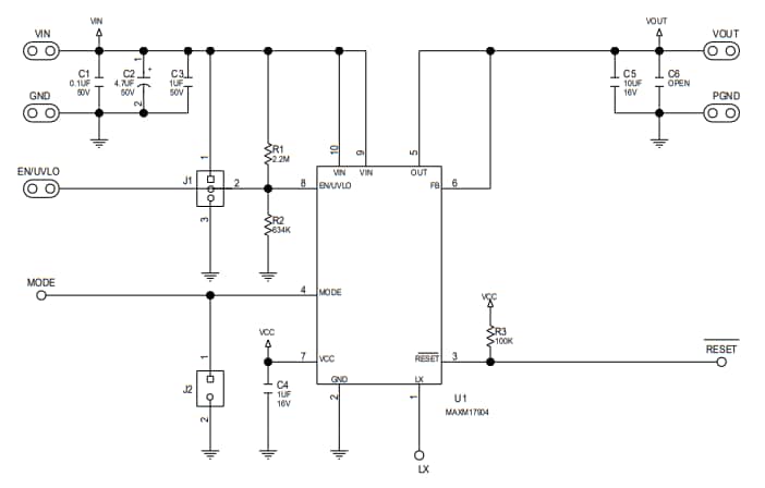
Maxim MAXM1790x Evaluierungskits sind zur Demonstration der zentralen Merkmale des MAXM1790x synchronen Hochspannungs-DC/DC-Abwärtsmoduls mit hohem Wirkungsgrad ausgelegt. Die synchronen DC/DC-Abwärtswandler wandeln eine Quelle von Gleichstrom (DC) von einem Spannungspegel in einen anderen um. Die MAXM1790x Evaluierungskits sind so programmiert, dass sie einen Ausgang von 1,8 V bis 5 V für Lasten von bis zu 300 mA liefern können. Die Kits verfügen über eine einstellbare Eingangs-Unterspannungssperre, einen wählbaren Modus und ein Open-Drain-RESET-Signal.Merkmale
- Eingangsbereich: 4,5 V bis 24 V
- Ausgang von 1,8 V bis 5 V, liefert einen Ausgangsstrom von bis zu 300 mA
- Schaltfrequenz: 550 kHz
- ENABLE-/UVLO-Eingang, Widerstands-programmierbare UVLO
- PFM-Funktion für höheren Wirkungsgrad bei niedriger Last
- Festgelegte interne Sanftanlaufzeit von 3,75 ms
- RESET-Ausgang mit Pullup-Widerstand zu VCC
- Überstrom- und Übertemperaturschutz (OCP und OTP)
- Oberflächenmontierbare Komponenten mit niedrigem Profil
Applikationen
- EN-/UVLO-PCB-Pad
- Steckbrücke J1, zur Aktivierung des Ausgangs bei einer gewünschten Eingangsspannung
- Steckbrücke J2 ermöglicht die Auswahl von entweder dem PWM- oder PFM-Betriebsmodus basierend auf den Leistungsanforderungen der niedrigen Lasten
Schaltplan
View Results ( 5 ) Page
| Teilnummer | Datenblatt | Beschreibung |
|---|---|---|
| MAXM17904EVKIT# | ![]() |
IC-Entwicklungstools für Energieverwaltung EVkit for MAXM17904, 4.5V to 24V Input, |
| MAXM17901EVKIT# | ![]() |
IC-Entwicklungstools für Energieverwaltung Evaluation kit for MAXM17901, 4.5V to 24 |
| MAXM17903EVKIT# | ![]() |
IC-Entwicklungstools für Energieverwaltung EVkit for 300mA; 21V synchronous buck mi |
| MAXM17905EVKIT# | ![]() |
IC-Entwicklungstools für Energieverwaltung EVkit for MAXM17905, 4.5V to 24V Input, |
| MAXM17906EVKIT# | ![]() |
IC-Entwicklungstools für Energieverwaltung Evkit for MAXM17906, 4.5V to 24V Input, |
Veröffentlichungsdatum: 2019-07-15
| Aktualisiert: 2023-04-12

