Analog Devices / Maxim Integrated MAXM38643A EMGA-Evaluierungskit
Das Analog Devices MAXM38643A EMGA-Evaluierungskit evaluiert den MAXM38643A IC in einem EMGA-Gehäuse über einen Eingangsbereich von 1,8 V bis 5,5 V. Dieses Evaluierungskit bietet eine Widerstands-konfigurierbare Ausgangsspannung von 0,7 V bis 3,3 V und liefert einen Strom bis zu 600 mA. Das MAXM38643A Kit von Analog Devices wird mit dem installierten MAXM38643AEMB+ geliefert.Merkmale
- Evaluiert den MAXM38643A IC in einem (2,1 mm x 2,6 mm)
- 10-Pin-EMGA-Gehäuse
- Eingangsbereich: 1,8 V bis 5,5 V
- Widerstands-konfigurierbare Ausgangsspannungen von 0,7 V bis 3,3 V
- Ausgangsstrom von bis zu 600 mA
- Bewährtes 2-lagiges Kupfer-PCB-Layout von 1 oz
- Zeichnet sich durch eine kompakte Lösungsgröße aus
- Vollständig bestückt und getestet
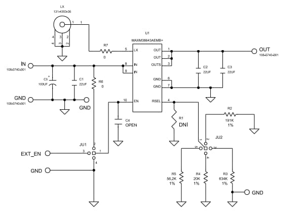
Schaltplan-Diagramm
Veröffentlichungsdatum: 2021-08-31
| Aktualisiert: 2023-04-18
