Broadcom ACPL-31JT MOSFET-Gatter-Treiber-Optokoppler für die Automobilindustrie
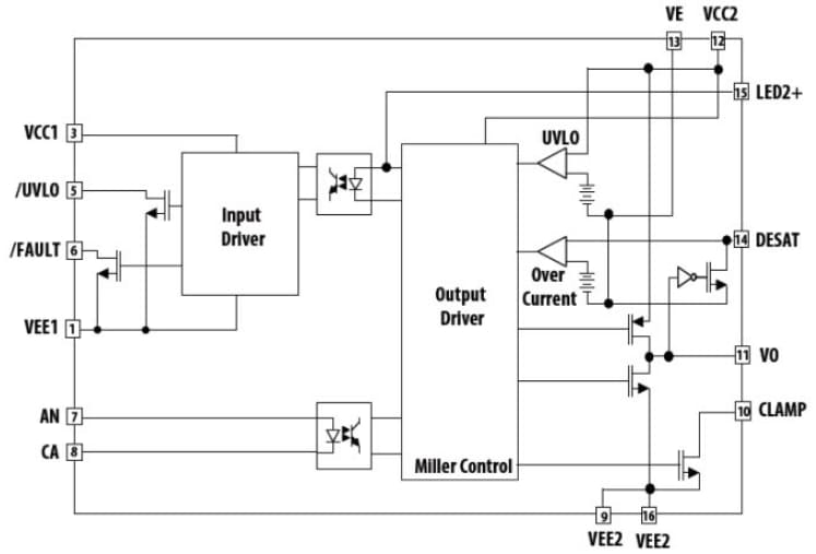
Der ACPL-31JT MOSFET-Gatter-Treiber-Optokoppler für die Automobilindustrie von Broadcom verfügt über eine schnelle Verzögerungszeit mit hervorragender Timing-Versatzleistung. Integrierte intelligente Funktionen schützen den MOSFET wie Entsättigungserfassung mit Abschaltschutz. Andere intelligente Funktionen umfassen Fehlerrückmeldung, Unterspannungssperre und Feedback sowie aktive Miller-Stromklemmen.Merkmale
- Qualified to AEC-Q100 Grade 1 test guidelines
- -40°C to +125°C automotive temperature range
- Common Mode Rejection (CMR): >50kV/μs at VCM = 1500V
- High noise immunity
- Miller current clamping
- Direct LED input with low input impedance and low noise sensitivity
- Negative gate bias
- 2.5A max. peak output current
- 1.9A max. Miller clamp sinking current
- 12V to 20V wide operating voltage
- 250ns max. propagation delay
- -100ns to +15ns dead time distortion
- Integrated fail-safe MOSFET protection
- Desat sensing, turn-off protection, and fault feedback
- Under Voltage Lock-Out (UVLO) protection with feedback
- SO-16 package with 8mm clearance and creepage
- Regulatory approvals
- UL1577, CSA
- IEC/EN/DIN EN 60747-5-5
Applikationen
- OLED display control
- RGB LED backlight control
- Ambient light color temperature sensing
Functional Block Diagram
Veröffentlichungsdatum: 2016-02-02
| Aktualisiert: 2022-03-11
